INFLUENZA BONUS STATS
AG ~ Genshin Impact ITALIA1) Introduzione generale alle statistiche - fasi di attacco, interazione delle stats, classificazione in base a variabile e proc, fasi di difesa e resistenza, max e average damage
2) Bonus da stat - tipo di bonus e classificazione
3) Bonus da moltiplicatore - tipo di bonus e classificazione
4) Danno statico e danno quadratico - tipo di danno e classificazione
5) Esempio di progressione dei bonus delle stats offensive - esempio di una simulazione di come vengono contate le stats e la relativa efficacia
6) Interazione stats sugli effetti elementali
7) Rapporto ideale atk-critici
8) Effetto della difesa e della resistenza
Introduzione generale alle statistiche nel calcolo danni

Per comodità di spiegazione e semplicità di comprensione le fasi del calcolo danni possono essere suddivise in 5+2 macro categorie:
1) fase attacco, in cui viene generato il danno di partenza del pg
Stat considerate in questa porzione:
- atk% e atk flat (da tutte le fonti, anche esterne, es. boost flat di bennett, atk% da un noblesse, ecc)
- hp/def (nel caso di buff all'attacco tipo Hu Tao e Noelle oppure direttamente una porzione di danno bonus tipo Zhongli)
1.1) fase moltiplicatori abilità, in cui si applica il tipo di attacco
Statistica considerata:
- moltiplicatore attacco, skill o burst (visibile nei talenti)
Queste due sub fasi costituiscono la fase di atk power.
2) fase danno addizionale, che non considera l'attacco e i moltiplicatori
Stat considerate:
- eventuali stats su cui si accumula il bonus
2.1) fase reazione di danno addizionale, sempre addizionale, ma segue regole diverse
Stat considerate:
- la fase 3 di rezione viene inglobata in questa
3) fase reazione di amplificazione, in cui entrano in gioco i moltiplicatori di reazione
Stat considerate in questa porzione:
- elemental mastery
- moltiplicatori di reazione (es. bonus del Crimson e del Thundering)
La fase di reazione è da valutare separatamente nel caso di reazioni trasformazione (descritta dopo), mentre nel caso di Catalyze questa fase viene inglobata nella fase di danno addizionale (descritta prima).
Questa fase, inoltre, risente dell'ICD di applicazione.
È possibile vedere la progressione delle reazioni nella relativa sezione.
4) fase damage bonus, in cui vengono contati tutti i bonus diretti
Stat considerate in questa porzione:
- damage bonus (es. serpent spine)
- attack -tipo- damage bonus (es. bonus sui normal/charged/plunge, ecc)
- elemental/phy bonus (es. pyro dmg, cryo dmg, ecc)
5) fase critico, in cui viene aumentato il danno in base a se crittato o meno
Stat considerate in questa porzione:
- crit rate (ne determina la probabilità)
- crit damage (bonus effettivo sul danno)
Nel caso si tratti del danno di reazione di trasformazione tutte le fasi precedenti vengono trascurate viene contata unicamente:
1) fase reazione di trasformazione, che inoltre bypassa completamente la def:
Stat considerate in questa porzione:
- elemental mastery
- moltiplicatori di reazione (es. bonus del Crimson e del Thundering)
Il numero che esce fuori da queste fasi viene poi modificato dalle stats difensive del nemico e il numero risultante è l'effettivo danno inflitto (trattate nell'ultimo paragrafo di questa guida).

Il modo in cui vengono sequenziati i bonus segue una regola base:
- bonus di natura uguale sono additivi
es. 20% c.dmg e 14% c.dmg => 34% c.dmg
es. 15% cryo dmg e 20% burst dmg => 35% dmg bonus
- bonus di natura differente sono moltiplicativi
es. 15% c.dmg e 20% burst damage => 38% bonus derivante
Questo porta a due conseguenze:
- tanto più è alto il bonus di una stat tanto più bonus offre
- tanto più numericamente vicine sono stats di fasi differenti tanto maggiore è il bonus percepito
es. un bonus elementale del 20% e un bonus cdmg del 80% forniscono 116% di bonus, mentre se i due buff fossero 50% e 50% il bonus sarebbe 125%
È interessante notare come, nel caso di un moltiplicatore nettamente più alto in una fase, gli altri moltiplicatori delle altre fasi risultino più incisivi in caso di aumento della relativa statistica.
Da sottolineare, però, come i bonus fissi su cui realmente si può lavorare sul pg siano unicamente quelli delle stats e delle substats, per cui il vero bilanciamento per massimizzare il danno ricade unicamente sulle statistiche dei set.
Inoltre non tutte le stats ricevute hanno lo stesso valore numerico base: una main/sub c.dmg ha un valore di partenza maggiore di una atk/def/hp, altro valore che sposta leggermente l'ago della bilancia.

Potrebbe far pensare che valga la pena alzare sempre tutte le stats a prescindere, ma le stats vanno poi valutate anche in base alla loro natura e al contesto di gioco.
Le statistiche possono essere differenziate rispetto a tre parametri principali:
1) la natura matematica della stat, ossia se è
- lineare scalata (es. l'atk%), stat diretta, ma che lavora solo su una porzione di attributi
- lineare diretta (es. dmg%), se rispettata la condizione del bonus, viene applicata direttamente alla sequenza del danno
- non lineare (es. la elemental mastery), fornisce un bonus che, all'aumentare della statistica, fornisce un buff via via decrescente
2) la natura causale della stat, cioè al tipo di trigger:
- non conditional, il bonus è sempre attivo
- semi-conditional, il bonus si attiva secondo regole non invasive o parzialmente limitanti (es. danno critico è legato alla probabilità di crittare, bonus che proccano ogni tot secondi, buff legati al posizionamento dei pg, gli ICD di applicazione, ecc)
- conditional, il bonus è legato a condizioni molto specifiche e limitanti (es. effetti che si attivano solo in presenza di determinate auree sul nemico, probabilità di trigger in determinate circostanze tipo la C1 di Diluc, ecc)
3) la facilità di compensazione della stat, ossia quanto è facile ottenerla da fonti esterne
es. attacco flat da Bennett; atk% da Noblesse, Millelith, ecc; mastery da Sucrose, Diona C6, Albedo, ecc; danno elementale da Kazuha, Sucrose C6 ecc, danno sul burst da Raiden, ecc.
È proprio la natura delle stats che tende a far preferire, mediamente, una ricerca predominante di critici alti: malgrado statistici, proccano su qualsiasi danno non di trasformazione, seguiti da stats di attacco (o HP/def se da bonus) e/o, in base alle circostanze, mastery o altre stats (guidate da eventuali necessità specifiche di recharge).
Per un'approfondimento sul rendimento e sull'inversione delle stats consultare l'apposita sezione.
Il valore che si ottiene dalle fasi elencate sopra è il danno potenziale massimo (DMG power).
Questo numero segue poi due ulteriori fasi di shred: la riduzione del danno sulla difesa del nemico e la riduzione sulle resistenze (spiegate nel paragrafo in fondo).
1) fase difesa, il danno viene ridotto rispetto a:
- livello del proprio pg e livello del nemico
- difesa del nemico
- bonus difensivi (es. stance particolari del nemico che buffano la difesa)
- riduzione difesa (es. Lisa, Klee C2, ecc)
- ignoramento della difesa (es. Raiden C2, ecc)
2) fase resistenza, in cui il danno viene ridotto secondo una legge variabile su:
- resistenza del nemico
- debuff alle resistenze (es. elemento swirlato, reazione di superconduct, scudo di zhongli, ecc)
Essendo sempre fasi separate seguono sempre le regole del calcolo danni, quindi il moltiplicatori di riduzione della difesa e della resistenza sono moltiplicativi in coda al calcolo danni.
Il numero finale che ne esce è il danno effettivo fatto sul nemico, ossia quello che si legge a schermo.
Il risultato finale è che il danno va bilanciato rispetto a tanti fattori, ma in generale esistono due metodi per orientarsi sul bilanciamento:
- danno massimo (DMG max),ossia si bilancia il pg unicamente sul danno massimo ottenibile
- danno medio massimo (ApM max), ossia si bilancia il pg tenendo anche presenti tutte i proc statistici
La scelta sta al giocatore e soprattutto alla situazione (es. in caso di nuke flex è obbligatorio puntare al danno massimo), anche se in generale una build con un danno medio più stabile è tendenzialmente più performante da giocare.



Bonus da stats
In Genshin esistono particolari effetti che sfruttano il valore di una stats non offensiva per ottenere bonus sui danni.
Queste abilità, al momento, si suddividono in due tipologie:
- bonus di conversione: la statistica viene convertita in un'altra stat. Di questo tipo si riconoscono:
- conversione flat: la stat viene convertita in atk flat (es. Hu Tao, Noelle, Homa). Questo bonus è tanto più efficace quanto è alta la relativa stat base, quanto è più basso l'atk base e quanto è più alto il moltiplicatore del bonus. Bonus esterni (es. Bennett, Sara, noblesse, millelith, thrilling, ecc) ne riducono il rendimento
- conversione dmg: la stat viene convertita in dmg bonus e viene poi considerata come un qualsiasi altro dmg bonus (es. Raiden, Mona, set emblem). Questo bonus è tanto più efficace quanto è più alto il moltiplicatore del bonus. Bonus esterni (es. buff Mona, buff Kazuha, ecc) ne riducono il rendimento
- bonus danno additivo: la stats viene convertita direttamente in una porzione di danno skilless, ossia viene introdotta nel calcolo danni in una fase a parte senza essere influenzato dal moltiplicatore dell'attacco, skill e/o burst (es. Zhongli, Kokomi), ma solo da critici e debuff. Questo bonus è tanto più efficace quanto è alta la relativa stat base del buff, quanto è più basso l'atk base del pg buffato, quanto è più alto il moltiplicatore del bonus e tanto è più basso il moltiplicatore dell'attacco, skill e/o burst a cui si sovrappone. Bonus esterni non inficiano molto sul rendimento della stat, ma ne possono ridurre l'impatto
Nello specifico la sua efficienza può essere valutata:
- elevata se (atk pg x molt abilità)/(dmg bonus flat)<<1
- pari se (atk pg x molt abilità)/(dmg bonus flat)≈1
- bassa se (atk pg x molt abilità)/(dmg bonus flat)>>1
ossia il buff è seriamente valido quando il pg da buffare ha atk di partenza non elevato (quindi build non sbilanciata su atk e no buff atk flat) e moltiplcatore della abilità medio/basso.
- bonus danno additivo da reazione: volendo valutare il danno da Catalyze assieme al danno additivo l'em si comporta in modo simile alla situazione sopra come danno skilless, ma qui sono anche da considerare l'ICD su cui procca la reazione e il diminishing che subiscono le stats in gioco, oltre al moltiplicatore delle abilità del pg e l'attacco del pg. In questo caso i bonus esterni influiscono sul rendimento della stat in gioco
Nello specifico la sua efficienza iniziale può essere valutata:
- elevata se (atk pg x molt abilità x n° colpi durante ICD)/[molt aggrspread x (1 + bonus em + bonus reazione] + atk pg x molt abilità]<<1
- pari se (atk pg x molt abilità x n° colpi durante ICD)/[molt aggrspread x (1 + bonus em + bonus reazione] + atk pg x molt abilità]≈1
- bassa se (atk pg x molt abilità x n° colpi durante ICD)/[molt aggrspread x (1 + bonus em + bonus reazione] + atk pg x molt abilità]>>1
ossia la componente aggravate è tanto più forte quanto è basso il moltiplicatore di abilità del pg, ridotto l'ICD, contenuto l'attacco del pg e prolungata la durata di applicazione rispetto all'ICD.
Il bonus può poi essere distinto in due categorie di attivazione:
- bonus attivo: il bonus è abbinato all'attivazione di una skill o burst, andando a coprire una porzione maggiore della componente di atk (es. Hu tao, Noelle, Kokomi). Tipicamente in questi pg la stat su cui procca il bonus è nettamente superiore o paragonabile alla stat di attacco
- bonus passivo: il bonus è legato a una passiva, lasciando maggiore spazio alla componente di atk del pg (es. Zhongli). Tipicamente in questi pg la stat su cui procca il bonus è nettamente inferiore o paragonabile alla stat di attacco
Bonus da moltiplicatore
Nella famiglia dei bonus sul danno dei pg sono presenti due ulteriori categorie, molto specifiche e presenti su determinati personaggi. Questi bonus sono totalmente scollegati dalle stats e sono distinguibili in:
- moltiplicatori sul talento: sono bonus, generalmente a stack, che vanno ad aggiungersi direttamente al moltiplicatore dell'attacco/skill/burst in questione (es. stack della ulti di Eula, stack della ulti di Raiden, ecc)
- moltiplicatori diretti: è un bonus che aggiunge direttamente un altro moltiplicatore nel calcolo danni nella fase di attacco. A livello di bonus è l'unico con effetto 1:1 sul danno base (es. C4 di Xingqiu). Questo moltiplicatore agisce solo sulla parte corrrelata alla skill, senza contare il danno additivo e di trasformazione
Questi moltiplicatori, prendendo parte in fasi non toccate dalle statistiche del pg, non vengono condizionate dalla build e non rientrano nel bilanciamento.
Danno statico e danno quadratico
Al netto di tutta la teoria del calcolo danni appena descritta i pg possono avere particolari interazioni che modificano l'effettivo danno che viene erogato, legate direttamente alla presenza di uno o più nemici.
Questa particolarità permette di distinguere:
- danno statico (o lineare): il danno che viene inflitto ai nemici non scala sul loro numero, quindi che sia un nemico singolo o che ne vengano colpiti più contemporaneamente il danno sarà sempre lo stesso su ognuno
- danno dinamico (o quadratico): il danno viene "rimbalzato" (non per forza visivamente) tra i nemici e l'effettivo danno fatto su ognuno è proporzionale al quadrato del numero dei nemici stessi [danno finale = danno x (n° nemici)^2)]. I nemici devono però essere a distanza ravvicinata tra loro per proccare questo fattore di moltiplicazione. Lo scaling quadratico può poi essere di due tipi:
- quadratico senza cap: il danno aumenta potenzialmente all'infinito all'aumentare del numero dei nemici (es. Riptide di Childe)
- quadratico con cap: il danno aumenta fino a un numero massimo di nemici e poi diventa fisso (es. burst di Ganyu con cap pari a 5 nemici, Ayato 4 nemici, Albedo 7 nemici)

Che validità ha il CV nella valutazione di una build?
Al di fuori del flex decontestualizzato di un singolo pezzo il CV non ha alcuna validità per la valutazione della reale bontà di un pezzo e ancora meno di una build. A livello di bilanciamento non sempre un CV alto corrisponde alla miglior opzione da usare.
Facciamo un esempio tra i più diffusi ed usati
Es. Xiangling full Emblem con la Fin giocata in national Raiden overvape
Xiangling è un pg ad altissima necessità di recharge, solitamente anche sopra 220%, che in national Raiden (in base a quanto spinta l'er di Raiden) può girare tra i 190% e 200% er. Inoltre per mantenere alta l'efficienza del set Emblem di base non potrebbe scendere al di sotto di circa 180% er, o tutti i vantaggi del set decadrebbero rispetto ad altre build. La Fin scala poi atk%, per cui rende inutile puntare all'atk% come stat core, anche data la presenza di Bennett.
Per rendere possibile e semplice la build è scontato optare per una configurazione di main stats er - pyro - crit.
Consideriamo ora gli slot disponibili.
Dei 40 low-slot per le substats:
- per raggiungere le condizioni ottimali di er sono necessari circa alti 50% er, ossia 10 slot nelle substats dedicati all'er (disposti nella situazione con meno high roll con almeno 1 rank up su 2 pezzi e 2 rank up sugli altri 2)
- volendosi semplificare la build con un circlet c.rate sono necessari circa altri 35%+ c.rate, quindi circa altri 10 slot (disposti allo stesso modo dell'er)
- non ricevendo em dall'esterno in quella comp il godroll si raggiungerebbe comunque al di sopra di 100-150 em netti su Xiangling. Non volendo considerare la configurazione di godroll, ma limitandosi ad un semplice high roll sull em, altri almeno 5 slot vengono impiegati per la mastery
- gli ultimi 10-15 slot resterebbero a disposizione per il c.dmg, ma bisogna considerare che i pezzi in cui non è possibile avere er o rate perché già nella main stat uno slot è da riservare ad altro. Quindi al c.dmg risultano almeno 2 slot in meno usufruibili
Da questa configurazione ne risulta che su Xiangling, per massimizzare il danno in overvape, i pezzi della build avrebbero un CV bassissimo.
In generale quindi il CV non è un parametro solido con cui valutare un pezzo e ancora di più una build. Le statistiche vanno sempre valutate nel contesto in cui vengono applicate.
Approfondimento sul build rolling.
È possibile sfruttare tabelle e tool online per valutare queste interazioni?
La cosa è possibile con tante approssimazioni. Le condizioni alla base di queste ottimizzazioni tengono conto di un sacco di cose che nessuna tabella o tool per uso personale tengono correttamente presente, quali ICD, duration e CD chaining, conditional e semi-conditional proc, snapshotting vs non snapshotting, hitlag extension, max and avg stack e una valangata di altri effetti. Prendere sempre i risultati con le pinze con molta approssimazione. Le tabelle inoltre, essendo pre-compilate, non possono tenere presenti tutte le condizioni di effettivo scaling e sono soggette, per giusta scelta, ad approssimazioni e generalizzazioni che ne appiattiscono l'applicabilità.
Esempio progressione bonus stats offensive
Le spiegazioni di tutte le substat si possono trovare nella relativa sezione.
Incremento attacco
È la statistica primaria che influisce sul danno sviluppato dal pg. Il bonus attacco % si applica solamente alla somma di attacco base del pg e attacco base dell'arma. Agli inizi è l'unica statistica su cui bisogna concentrarsi sui DpS, in seguito si passa a dare pari importanza ad altre stats offensive.
Agendo solo su una porzione dell'attacco il boost effettivo sul danno non corrisponde direttamente al bonus sull'atk del pg.
Es.
Somma atk base del pg e dell'arma: 700
Bonus atk %: 50%
Attacco totale: 700+(700*0,5) = 1050
Bonus % effettivo: 0,5*(700/700) = 50%
Atk base del pg e dell'arma: 700
Bonus flat artefatti: 311
Bonus atk %: 50%
Attacco totale: 700+311+(700*0,5) = 1361
Bonus % effettivo: 0,5*[700/(700+311)] = 34,6% <- non è il 50% pensato!
Nel caso a 700 di attacco di partenza equivale a dire che l'atk% passa solo il 69% del suo valore. Aumentando l'atk% passa sempre il 69% del suo valore.
Atk base del pg e dell'arma: 950
Bonus flat artefatti: 311
Bonus atk %: 50%
Attacco totale: 950+311+(950*0,5) = 1736
Bonus % effettivo: 0,5*[950/(950+311)] = 37,6%
Percentuale di passaggio: 0,376/0,5 = 75%
Nel caso a 950 di attacco di partenza equivale a dire che l'atk% passa solo il 75% del suo valore. Aumentando l'atk% passa sempre il 75% del suo valore.
Maggiore è la somma di attacchi base di pg e arma maggiore è il bonus effettivo percepito dall'atk%.
Incremento danno critico
È un bonus % che si aggiunge al danno base inflitto. Essendo applicato sul danno il boost effettivo corrisponde direttamente al bonus critico. Il bonus però entra in gioco solo in caso di attacco crittato, per cui la sua efficienza è direttamente correlata alla chance di crittare e quindi all'uptime medio di tale effetto: per essere un bonus consistente la c.rate dev'essere sufficientemente elevata.
Es.
Atk del pg: 1361
Bonus c.dmg %: 60%
Bonus danno: 1361+(1361*0,6) = 2178
Bonus % effettivo se fosse 100% c.rate: 0,6*(1361/1361) = 60%
Chance critico %: 30%
Bonus danno medio effettivo: 1361+(1361*0,6*0,3) = 1606
Bonus medio critico: 0,6*(1606/2178) = 44% <- più efficiente del bonus atk
Chance critico %: 70%
Bonus danno medio effettivo: 1361+(1361*0,6*0,7) = 1933
Bonus medio critico: 0,6*(1933/2178) = 53%
In un caso più realistico il c.dmg parte già da almeno 50%
Bonus c.dmg %: 50+60 = 110%
Chance critico %: 60%
Bonus danno medio effettivo: 1361+(1361*1,1*0,6) = 2259
Bonus medio critico: 1,1*(2259/2858) = 86,9%
Percentuale di passaggio= 0,869/1,1 = 79%
A pari chance critico di partenza il bonus effettivo preso dal c.dmg decresce leggermente all'aumentare del bonus, passando da un 79% a 110%, a 77% a 140% e 73% a 200%. Il variare dell'attacco base di partenza non influisce sul bonus effettivo percepito.
Attenzione: si conta il bonus medio effettivo per una questione di ApM del pg: il danno massimo sotto critico resta quello col pieno bonus critico applicato!
Incremento bonus elementali e su danni specifici
Sono tutti quei bonus che vengono aggiunti al danno in caso di danno elementale o al tipo di attacco. Si applica direttamente sul danno uscente, per cui il bonus sul danno corrisponde direttamente al bonus considerato. Deve però mantenersi attiva la condizione (es. bonus % pyro bisogna fare danno pyro per ricevere il bonus, bonus su tutti attacchi normali si attiva solo su attacchi normali, ecc...).
Es.
Atk del pg: 1361
Bonus danno %: 35%
Bonus danno: 1361+(1361*0,35) = 1837
Bonus % effettivo: 0,35*(1418/1418) = 35% <- bonus diretto finché è attiva la condizione
Anche questi bonus seguono lo stesso andamento del c.dmg. All'aumentare della stat si riduce leggermente il bonus relativo percepito.
Sequenza dei bonus
Bonus sul danno e bonus critico si concatenano direttamente in sequenza al bonus attacco.
Es.
Atk base del pg: 650
Bonus atk %: 50%
Attacco totale: 950+(950*0,5) = 1361
Bonus danno normale: 35%
Bonus medio critico: 86,9%
Bonus totale: 1,35*1,56 = 252% <- il danno viene più che triplicato
Bonus finale: 1361+(1361*2,52) = 4795
Riassumendo è importante equilibrare tutte le statistiche offensive, tenendo sempre presente il ruolo del pg nel team, per massimizzare l'efficacia nel danno. Non bisogna concentrarsi unicamente su una sola statistica trascurando le altre, ma in ogni caso bisogna anche valutare la situazione in cui ci si trova (Il nemico è resistente a qualche elemento? Non è possibile usare un dato tipo di attacco o di skill? Ecc...)
Reazioni di amplificazione ed elemental mastery
Al danno base calcolato con le precedenti statistiche va aggiunto il bonus della eventuale reazione di amplificazione: 2x se diretta, 1,5x se inversa.
Il valore della reazione viene ulteriormente aumentato dal valore della mastery, non in maniera diretta ma scalato rispetto ad un fattore di moltiplicazione che decresce all'aumentare della mastery.
Per valutare l'effettivo bonus percepito dalla mastery sulle reazioni melt e vaporize bisogna prendere il valore attuale della mastery del pg (comprensivo di tutti gli eventuali bonus da pg come sucrose e da set tipo l'instructor) e scalarla con la formula
Bonus mastery = 2,78*[mastery totale pg/(mastery totale pg + 1400)]
Es.
Mastery del pg: 80
Bonus mastery: 2,78*[80/(80+1400)] = 15%
Aggiungendo 80 di em: 160
Bonus mastery: 2,78*[160/(160+1400)] = 28,5%
Incremento effettivo: 2,78*{[160/(160+1400)]-[80/(80+1400)]} = 13,5%
Mastery del pg: 250
Bonus mastery: 2,78*[250/(250+1400)] = 42,12%
Aggiungendo 80 di em: 330
Incremento effettivo: 2,78*{[330/(330+1400)]-[250/(250+1400)]} = 10,9%
Mastery del pg: 400
Bonus mastery: 2,78*[400/(400+1400)] = 42,12%
Aggiungendo 80 di em: 480
Incremento effettivo: 2,78*{[480/(480+1400)]-[480/(480+1400)]} = 9,2%
Da questo si evince che il bonus ottenuto con la mastery decresce abbastanza rapidamente all'aumentare della mastery stessa del pg. Ne consegue che entro un certo range il bonus ottenuto dalla mastery è superiore a un pari valore di atk%, superato il quale si inverte la tendenza e un bonus di atk% risulta maggiormente efficace.
Mediamente si consiglia di non portare la mastery di un pg (compresa già di tutti i bonus) non oltre 250/300, oltre la quale una statistica di atk% ottenuta da un artefatto da bonus maggiore. Questo range può variare molto da pg a pg.
Il bonus finale della reazione è dato dalla moltiplicazione tra bonus di reazione e bonus mastery
Es.
Mastery: 80
Reazione diretta: 2x
Bonus complessivo: 2*(1+0,15) = 2,3x
Reazione inversa: 1,5x
Bonus complessivo: 1,5*(1+0,15) = 1,725x
Si ricorda che la mastery agisce unicamente sull'attacco che chiude la reazione e non su tutti i colpi. Nella valutazione della mastery bisogna quindi considerare anche i rate di applicazione, gli ICD di applicazione e l'eventuale decadimento delle aure su cui si chiude l'attacco.
Le reazioni di trasformazione seguono una legge diversa per la mastery e proccano direttamente, seguendo un calcolo danni indipendente dalle altre statistiche offensive,
Bonus mastery: 16*[mastery totale pg/(mastery totale pg + 2000)]
Attenzione: per il danno effettivo sul nemico vanno poi applicate le sue resistenze e va computata la sua difesa
Interazione stats sugli effetti elementali
Non tutte le statistiche vengono conteggiate egualmente nelle varie reazioni elementali possibili, ma tutte dipendono sempre da 2 fattori:
• Il livello del pg che innesca l'effetto
• Le statistiche che entrano in gioco relative al pg innescante
Con pg innescante si intende il pg che applica l'effetto base nel caso dell'elemento puro o del secondo pg che applica l'effetto sul nemico e che fa partire le varie reazioni
Es. Xiangling mette il pyro, si cambia pg e Fischl mette l'elettro: Xiang innesca il pyro, Fischl innesca l'elettro e l'overload siccome è lei ad aver applicato il secondo effetto. Quindi in questo caso per il pyro contano le stat di Xiang, per l'electro e l'overload le stat di Fischl

Inoltre non tutte le statistiche entrano in gioco in tutti gli effetti (tabella sopra), quindi conviene equilibrare le statistiche da usare in relazione al ruolo del pg nel team.
Es. Comp pyro: diluc, xiangling, fischl, venti
1) Xiangling (support): skill pyro, imprime l'effetto pyro. Il danno pyro stacka sulle stat e il livello di xiang.
2) Switch su Fischl (enabler): skill electro, imprime l'effetto electro e innesca l'overload. Il danno electro stacka sulle stat e il livello di fischl e l'overload stacka sul livello di fischl.
3) Switch su Venti (spreader): skill anemo, imprime l'effetto anemo e innesca lo swirl. Il danno anemo stacka sulle stat e il livello di venti, lo swirl stacka sul livello di venti mentre gli effetti diffusi dallo swirl continuano a stackare su xiang e fischl.
4) Switch su Diluc (main dps): skill e inizio serie di attacchi melee. Il danno pyro della skil stacka sulle stat di diluc, mentre gli effetti elementali innescati in precedenza continuano a stackare sugli altri pg. A questo danno elementale si aggiunge il danno fisico del melee di diluc.
5) Riparte da 1 la serie.
Rapporto ideale atk - crit
Per ottimizzare al massimo il DpS ottenibile da un pg bisogna equilibrare il rapporto tra bonus d'attacco e bonus sul critico in relazione al grado di equip che si ha.

Questo valore resta abbastanza stabile tra 55%<c.rate<75%, in base alle compensazioni della build e del team, e raggiunge il cap massimale ideale attorno agli 80-85% su build ad alto investimento.
In aggiunta
- sui pg basati crit mai avere meno di 55% c.rate, possibilmente sempre sopra 60% cercando di avvicinarsi o superare il più possibile anche 70%+
- c.dmg almeno 2x il c.rate per iniziare, poi lo si bilancia rispetto all'atk (solitamente oscilla tra 2-2,5x rispetto all'atk%, eccezioni escluse) o ad altre stats coinvolte nel danno (es. em, HP, def, ecc)
- all'aumentare del moltiplicatore dell'attacco (skill o burst) diventa leggermente più determinante il c.dmg sull'atk.
Ci sono alcuni pg, inoltre, che per loro natura o build girano con stat sbilanciate
Es. Hu Tao , grazie alla sua passiva, non ha bisogno (o quantomeno in piccolissma parte) dell'atk% e la si sbilancia totalmente su HP% e critici
Ganyu, giocata in aim build o full blizzard build, può essere sbilanciata maggiormente sul c.dmg e atk rinunciando parzialmente al c.rate
Effetto di difesa e resistenza
Difesa del proprio pg
La difesa è la stats principale che entra in gioco nella riduzione del calcolo danni. La difesa totale del proprio pg si ottiene con:

E la corrispettiva riduzione di danno che si ottiene risulta:

Difesa del nemico
Il valore di difesa del nemico si ottiene direttamente dal suo livello con la seguente formula:

A livello di calcolo danni, invece, il moltiplicatore di riduzione danno della difesa si calcola direttamente con:

Le due parti [1 - %def shred] definiscono i valori di shred. Più è basso questo valore più la difesa viene ridotta.
La difesa finale, essendo legata al livello del pg e del nemico, subisce delle variazioni di efficienza. Più il livello del pg è alto e più il livello del nemico è basso e più il moltiplicatore della fase di difesa risulta elevato, andando ad aumentare i danni inflitti.

Attualmente sono distinguibili due famiglie di def down:
- def shred on enemy: è il def down diretto sul nemico (es. C2 di Klee, Lisa, Ayaka)
- def ignore on attack: è il def down sul nemico correlato ad una abilità (es. C2 di Raiden)
Questi def down lavorano allo stesso modo, ma esattamente come per i bonus delle stats sono additivi nella stessa famiglia e moltiplicativi diretti in famiglie diverse (questo fa si che due def down di famiglie diverse abbassano generalmente meno che due della stesa categoria).
Es. Il def ignore di Raiden produce un valore di shred pari a 0,4, il def reduct di Klee C2 pari a 0,65. Facendo parte di gruppi di shred diversi su Raiden non si arriva al cap di riduzione difesa, ma ci si ferma ad un valore di shred complessivo pari a 0,26.
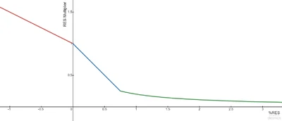
Resistenza
La RES% è il valore di resistenza totale del nemico rispetto a un dato tipo di danno. Il suo valore è dato da:

Il valore di RES% si riporta in decimali per avere il valore di RES e calcolare l'effettivo moltiplicatore che entra in gioco


Il moltiplicatore ottenuto è quello che riduce o aumenta il danno inferto al nemico
I due valori di moltiplicazione di def e res che si trovano si moltiplicano direttamente in coda al valore di dmg power trovato con tutta la serie di stats spiegate nel primo paragrafo. Il risultato che si ottiene è il danno visualizzato a schermo nel gioco a meno di approssimazioni