Блокчейн TON: группа китов добыла 85% предложения TON. Часть II
Пятая группа: 1 августа
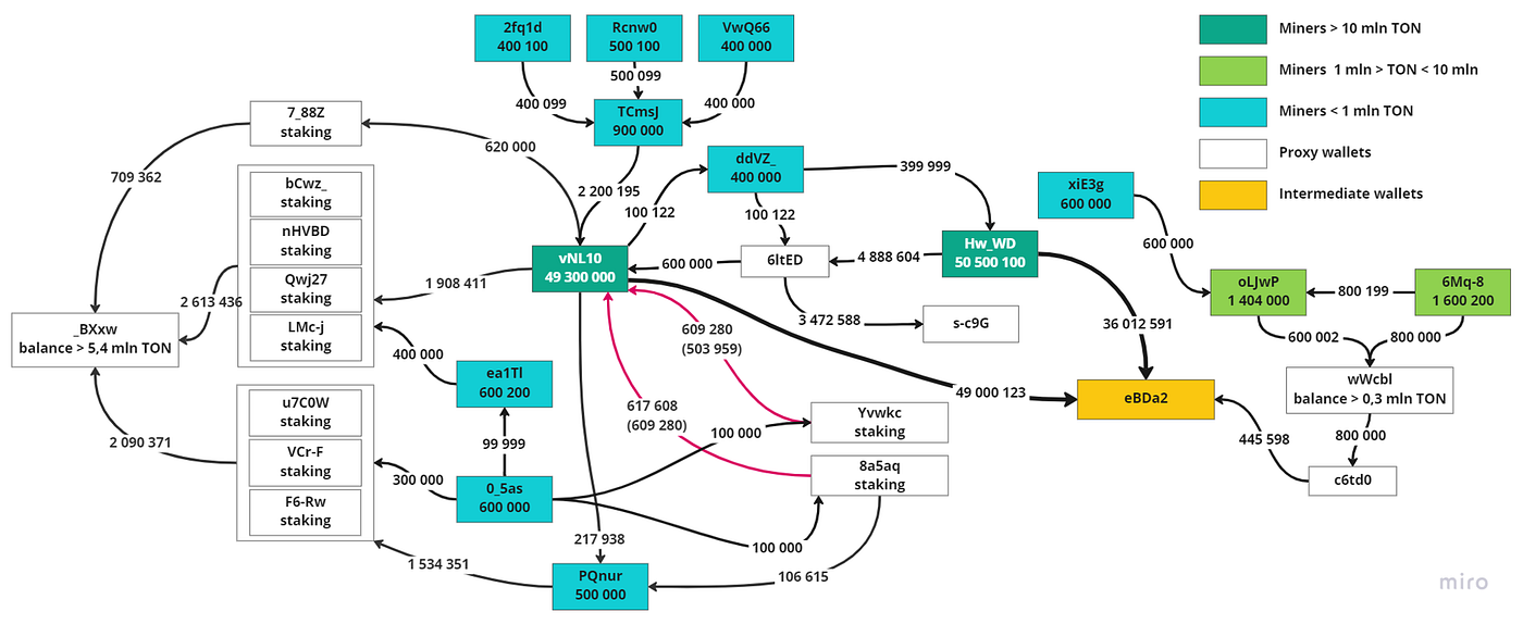
Эта группа состоит из 13 адресов, которые сосредоточены вокруг двух крупных майнеров: w_VD и NL1O. Оба они получили свои первые вознаграждения 1 августа и прекратили майнинг 24 августа:

Адреса в этой группе тесно связаны либо через взаимные транзакции, либо через промежуточные адреса:
• NL1O объединяет средства от fq1d, cnw0, wQ66, CmsJ и отправляет часть токенов на w_WD через адрес dVZ_;
• NL1O вместе с a1Tl, _5as и Qnur отправляют токены на несколько стакинг-контрактов с одним бенефициаром.

Эта группа связана с предыдущими 4 группами: NL1O отправил более 49 млн. TON на BDa2 - промежуточный адрес для четвертой группы.
Она также имеет прямые связи с членами основного сообщества TON через LJwP. Мы использовали адресную книгу Tonscan, чтобы определить кошельки нескольких членов основного сообщества.
• LJwP несколько раз отправлял 1 000 TON Олегу Илларионову (brainfucker.ton, соучредитель TON Keeper) (1, 2, 3);
• LJwP отправил 100 TON на один из адресов Олега Андреева (соучредитель TON Keeper). Он также несколько раз получал 0,1-0,9 TON (1, 2, 3, 4 и т.д.). Кроме того, LJwP отправил 600 000 TON на адрес d8O2, который связан с командой Tonkeeper. Затем этот адрес отправил 506 803 TON на T3_d и 20 000 TON на PLZR. Оба этих кошелька также связаны с Олегом Андреевым.
• LJwP отправил 3 300 TON и 100 TON на 968m, кошелек, который связан с Кириллом Малевым (партнером First Stage Labs). Этот адрес имеет много взаимных транзакций с основным адресом Кирилла Малева malev.ton (1, 2, 3, 4, 5, 6, 7, 8 и т.д.) и владеет NFT из коллекции TON DOGS с пометкой "malev".
Учитывая основной адрес malev.ton Кирилла Малева, он получил TON от 44O-i, который финансируется wFRI из второй группы и 5_Dx из четвертой группы:

Шестая группа: 8-26 августа
Эта группа содержит 68 адресов, которые имеют схожие модели поведения. В этой группе есть шесть ключевых адресов: Dwmn, Lwtm, F81K, M63-, tTFy и tEVL. Все они добыли от 38 до 45 млн. TON в период с 8 по 26 августа. Остальные адреса добыли не более 0,9 млн. TON и отправили все свои средства одному из крупных майнеров (кроме tTFy) 7 августа.
Эта группа имеет 2 подгруппы:
• первая включает Dwmn, M63-, tTFy и tEVL. Эти адреса связаны через b4E9 и несколько других промежуточных адресов;
• вторая подгруппа включает Lwtm и F81K.

Все майнеры из этой группы получили 0,01 TON в качестве одной из первых транзакций с 2kJT - адреса, который был инициирован 15 ноября 2019 года, через три часа после запуска мейннета (testnet2).
Мы также обнаружили, что третья, четвертая, пятая и шестая группы связаны через BDa2, о котором говорилось ранее. Кроме того, шестая и пятая группы связаны еще через несколько адресов (например, AzQO и 91Gj).

Седьмая группа: 18-24 августа
Эта группа состоит из 4 адресов, которые начали добычу 18 или 19 августа. Три из них получили свои последние вознаграждения 24 августа:

Эта группа имеет несколько четких связей с другими:
• iE3g послал все LJwP из пятой группы;
• PQY_ связан с шестой группой через dRZJ (см. схемы выше).
• qzub связан с другими группами через BDa2. Они оба отправили TON на адрес iPIP.
Есть также интересный вопрос, связанный с кошельком ceg_. Это был первый кошелек, который отправил средства на 1-й адрес TON Foundation (тестовая транзакция на 25 TON). Более того, это единственный адрес, который получил TON с 1-го адреса TON Foundation: 12 TON сразу после первой транзакции и 7,5 TON через неделю. Это явный признак связи с TON Foundation.
Все августовские группы добыли 0,38 млрд. TON (7,8% предложения).
Валидаторы
Что насчет текущих валидаторов? Мы проанализировали входящие и исходящие транзакции текущих валидаторов блокчейна на предмет их связи с майнинговыми группами.
Данные были собраны 25 февраля, и мы провели анализ одной группы валидаторов (TON не размораживает долю валидаторов сразу после эпохи, поэтому существует две группы адресов валидаторов, которые сменяют друг друга после каждой эпохи).
Среди 272 активных валидаторов на тот момент мы нашли 170 валидаторов, связанных с обсуждаемыми группами майнинга. Кроме того, было 12 валидаторов, которые получали средства от TON Foundation либо через прямые транзакции, либо через прокси-адреса.
Таким образом, существует 182 (~66,9%) валидатора, получивших средства от определенных майнинговых групп, которые, возможно, находятся под контролем описанной группы ранних майнеров TON.
Подробные результаты представлены здесь.
В основном, мы сгруппировали валидаторов в соответствии с группой майнинга. Например, Dwmn из шестой группы майнеров отправил 46,2 млн. TON на 5cNc, который распределил ~20 млн. TON между 20 валидаторами (по 1,5 млн. TON). Таким образом, мы относим всех этих валидаторов к шестой группе.
Кроме того, мы создали группу валидаторов, связанных с адресом BDa2. Как обсуждалось ранее, этот адрес является связующим звеном между шахтерами из групп 2, 4, 5 и 6, и с этим адресом связаны 55 валидаторов.
Источник данных
Мы использовали публичный API для получения данных о майнерах TON. Мы поделились ими для воспроизведения нашего исследования и удобства проведения других анализов:
• Скрипт, который мы использовали для получения данных
Выводы
Не менее 85,8% предложения токенов было распределено между несколькими группами майнеров, вероятно, связанных друг с другом. Группа лиц, контролирующая эти адреса, медленно выпускает токены TON на рынок, ограничивая их предложение и обеспечивая эффект низкой ликвидности, что положительно сказывается на цене TON.
Мы не можем точно сказать, кто именно управляет этими адресами, но предполагаем, что по крайней мере часть группы сотрудничает с TON Foundation:
• Эта группа направила десятки миллионов токенов TON для обеспечения ликвидности на централизованных биржах. Интеграции с этими биржами были объявлены и управлялись TON Foundation;
• Существует несколько переводов токенов с достаточными суммами от этой группы майнеров членам основного сообщества TON;
• Некоторые адреса из этой группы использовались для проведения тестовых транзакций с TON Foundation, биржами и другими сервисами.
Текущая инициатива по заморозке некоторых адресов является шагом к уменьшению проблемы, так как количество активных токенов этого большого кита уменьшится. Фактически, кит проголосовал за замораживание некоторых адресов.
Однако проблема принятия блокчейна не решается этой инициативой, поскольку полезность токенов все еще очень ограничена. Эти несколько майнинговых групп будут продолжать владеть основной частью предложения, а другие потенциальные инвесторы будут видеть риски в централизации распределения токенов.
В рамках распределения токенов эти майнинговые группы отправляют средства в TON Foundation, на адресах которого уже находится 570 миллионов TON (адрес 1, адрес 2). Мы не удивимся, если в ближайшее время TON Foundation начнет более активно распределять токены среди сообщества и ключевых проектов экосистемы, чтобы решить проблему централизации хранения токенов.
Несколько слов от TON Foundation
На заключительном этапе исследования мы связались с командой TON Foundation, чтобы получить их мнение о нашем анализе. TON Foundation проанализировал данные с целью дальнейшего повышения прозрачности и вовлечения в общественный дискурс внутри сообщества:
Мы, как никто другой, понимаем, насколько сложна экосистема, и считаем своей миссией помогать в ней ориентироваться. Этот тщательный анализ блокчейна TON через глубокое погружение в историю его майнинга многое раскрывает о текущем состоянии экосистемы и дает четкое представление о том, что необходимо сделать для укрепления децентрализации. Мы уверены, что, приложив усилия всех заинтересованных сторон, вместе мы сможем добиться этого.
Наконец, мы призываем всех пользователей активно участвовать в создании безопасной, прозрачной и здоровой крипто-экосистемы. Будущее TON находится в руках каждого.
Whiterabbit - крипто-исследовательская и консалтинговая компания, которая работает как со билдерами, так и с венчурными фондами, чтобы обеспечить наилучшую поддержку настоящим крипто-проектам.
Напишите нам в Twitter или свяжитесь с нами по электронной почте hello@whiterabbitsolutions.io, если вам нужны серьезные исследования или вы можете воспользоваться экспертным подходом к разработке токеномики.
<<< Вернуться к I части статьи
Статья написана проектом Whiterabbit, прочитать оригинал статьи можно в Medium.
Специально для вас статью перевел оперативный @DeepTon