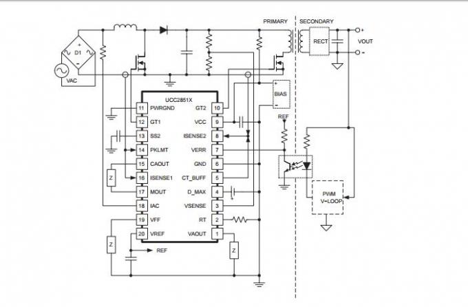
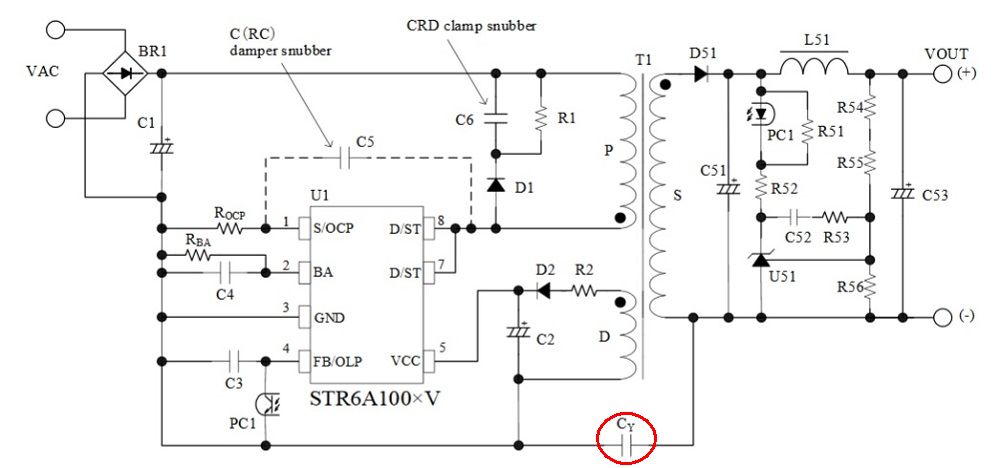
pwm
Слова песен макса барских
Я не рокаю gallery dept
Тургеневская вода
Можно ли кошке вареное мясо
Собрать угловую полку на телескопической трубке
Кахури пиросмани красное полусухое
Музей в жилой квартире
216 километров
Детралекс отзывы форум
Как теперь искать видео без ограничений
Написание кода что это
Loud comparative and superlative
Race scooter
Pfc pwm 106 фото




































































































