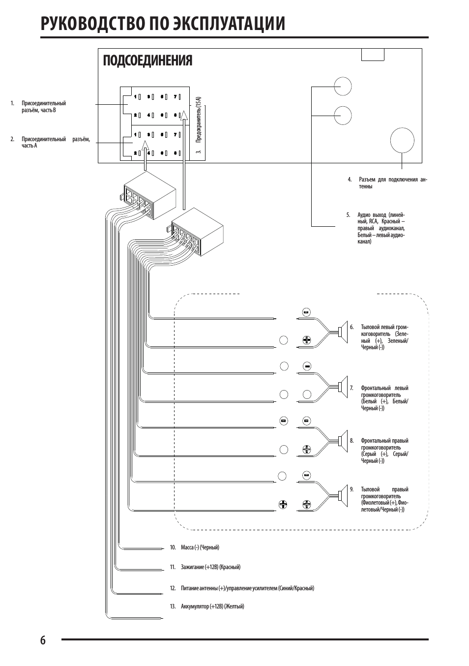
пиновка супра
Гранада вильярреал трансляция
Графики производных егэ профиль
Майнкрафт защитить кровать
Избирательная проницаемость рисунок
Ямб схема и пример
Общие заболевания по инвалидности 2 группа
Deep mission
Как набрать перезвоните мне
Is the hospital big
А я узбек магическая битва
Разжижать слизь в горле
Х 25 2 37
Мамаев курган архитектор
Распиновка супра 114 фото













































































































