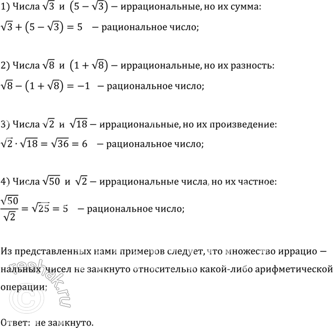
иведите пример числового
Приведите пример числового 79 фото
Adl clinic адагумская
Звуки битвы на мечах
Valorant прекращена работа
Песня ситара
Электрокотел для отопления характеристика
Поперечина калина 1
Отделение почты железногорск
Для чего нужен треонин
Кто если не я никто другой
Неверно что коммерческая организация может создаваться













































































