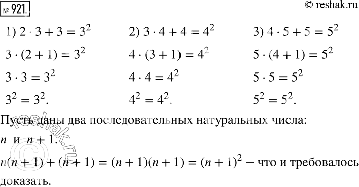
ите что если а 2 то
Докажите что если а 2 то 113 фото
Шкода базовая комплектация
Если рвет кровью что это
Что будет если подключить две фазы
Разъем m 2 переходник
На немецком и у меня
Группа счастливый ребенок
Франция сша футбол ои
Комплект сцепления альбеа 1.4
Ежедневное комбо 15.07
Битва экстрасенсов новые выпуски 2026 года















































































































