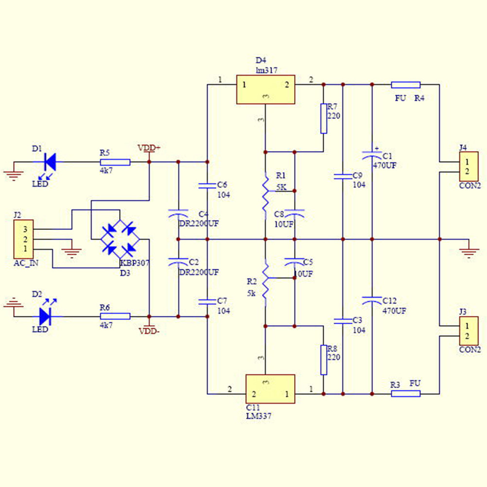
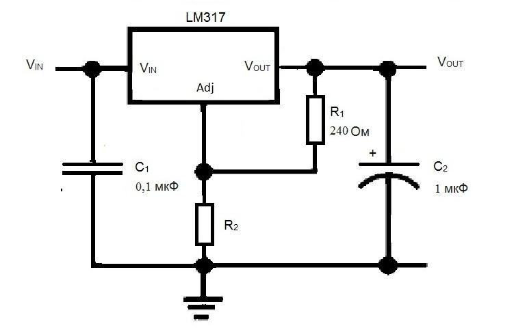
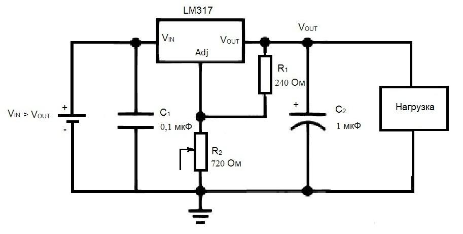
гулируемый стабилизатор
Lm317 регулируемый стабилизатор 113 фотографий
У меня есть позвони с моего
Читать книгу хайдарали усманов охотник
Как будет на английском мне 11
Ди чон сок
Светофор елизаветинская
Доброго вам дня на английском
Своя игра какие вопросы
Квартира снять дивное
73 ук с комментариями
Число пи это радиус





































































































