диплом медучилища купить
Kenneth Miller
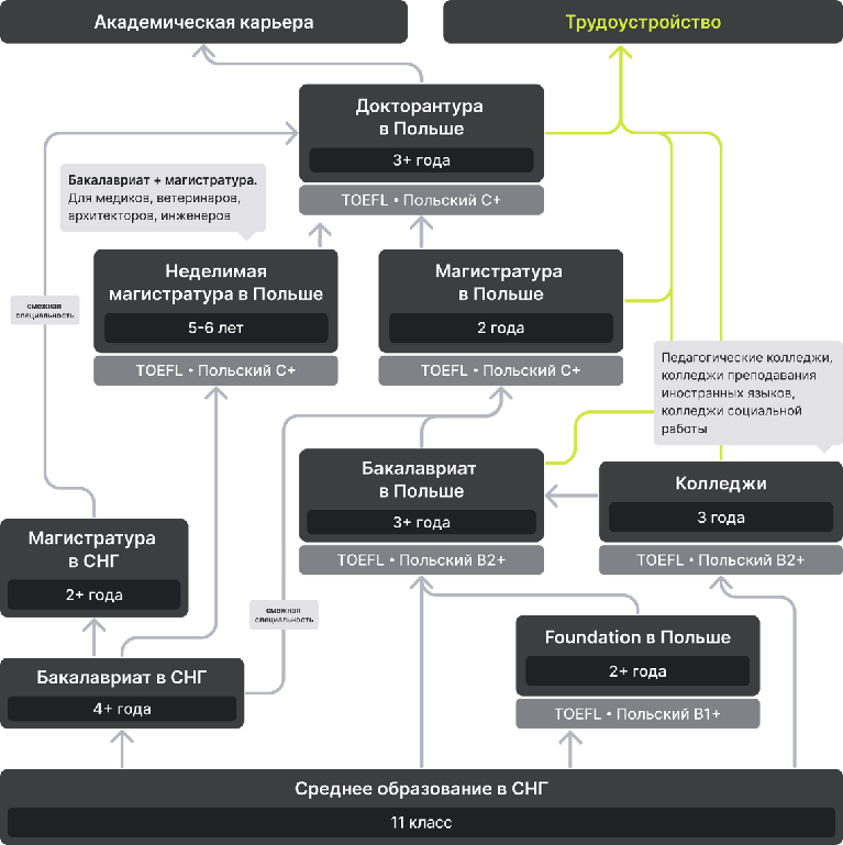
Категории обучения в вузе
Высшее образование играет ключевую роль в формировании профессиональных навыков и знаний. Вузы предлагают разнообразные программы и направления подготовки, которые позволяют студентам развиваться в выбранной области. Категории обучения в вузе охватывают широкий спектр дисциплин и методик, каждая из которых направлена на достижение определенных образовательных целей.
Академическое обучение является основой высшего образования. Оно включает в себя теоретическое изучение фундаментальных и прикладных наук. Занятия проводятся в форме лекций, семинаров и лабораторных работ, что позволяет студентам глубже понять предмет и развить аналитическое мышление.
Наряду с академическим обучением, важную роль играет практическое обучение. Практические занятия и стажировки помогают студентам применять полученные знания на практике, что способствует более глубокому усвоению материала и подготовке к профессиональной деятельности. Такой подход позволяет формировать необходимые навыки и умения, которые будут востребованы на рынке труда.
Кроме того, в вузах активно развивается дистанционное обучение, которое предоставляет возможность получать образование независимо от географического положения. Благодаря современным технологиям студенты могут участвовать в онлайн-курсах, вебинарах и виртуальных лабораториях, что значительно расширяет их образовательные горизонты.
Категории академических курсов в университете
Академические курсы в университете делятся на несколько категорий, каждая из которых играет важную роль в формировании знаний и навыков студентов. Ниже представлены основные категории курсов, предлагаемых в большинстве университетов:
-
Обязательные курсы:
Эти курсы являются неотъемлемой частью учебного плана и обязательны для всех студентов. Они направлены на обеспечение базовых знаний по основным дисциплинам и обычно включают:
- Основы математики
- Основы естественных наук
- Введение в гуманитарные науки
- История и культура
-
Профильные курсы:
Эти курсы направлены на углубленное изучение дисциплин, связанных с выбранной студентом специальностью. Профильные курсы позволяют студентам приобрести специализированные знания и навыки, необходимые для их будущей профессии. Примеры профильных курсов:
- Молекулярная биология для студентов биологических специальностей
- Конституционное право для студентов юридических специальностей
- Финансовый менеджмент для студентов экономических специальностей
-
Элективные курсы:
Эти курсы предоставляют студентам возможность выбирать предметы на основе своих интересов и карьерных целей. Элективные курсы позволяют расширить кругозор и развить дополнительные навыки. Примеры элективных курсов:
- Философия искусства
- Основы программирования
- Социальная психология
-
Онлайн-курсы:
С развитием технологий многие университеты предлагают курсы в онлайн-формате. Эти курсы могут быть как обязательными, так и элективными, и предоставляют студентам гибкость в обучении. Примеры онлайн-курсов:
- Введение в искусственный интеллект
- Мировая литература
- Основы предпринимательства
-
Междисциплинарные курсы:
Эти курсы объединяют знания и методы из разных дисциплин для решения комплексных проблем. Междисциплинарные курсы способствуют развитию критического мышления и инновационного подхода. Примеры междисциплинарных курсов:
- Экологические исследования
- Биоинформатика
- Культурные исследования и медиа
Каждая из этих категорий курсов играет важную роль в обеспечении всестороннего образования студентов и подготовке их к успешной карьере и личностному росту.
Типы специализированных учебных программ
Современные вузы предлагают разнообразные специализированные учебные программы, ориентированные на конкретные профессиональные области и потребности рынка труда. Эти программы отличаются от традиционных образовательных маршрутов своей узкой направленностью и глубоким изучением специфических дисциплин. Рассмотрим основные типы таких программ.
Профессиональные программы
Профессиональные программы предназначены для подготовки специалистов в конкретных областях, таких как медицина, юриспруденция, инженерия и архитектура. Эти программы включают не только теоретическое обучение, но и обширную практическую подготовку, что позволяет студентам приобретать необходимые навыки и опыт для успешной работы в выбранной профессии.
Программы двойного диплома
Программы двойного диплома предлагают студентам возможность получить два диплома одновременно, обучаясь в двух разных вузах или по двум различным специальностям. Это может быть международное сотрудничество между университетами или внутренние междисциплинарные программы. Такие программы расширяют профессиональные перспективы выпускников и позволяют им стать конкурентоспособными на глобальном рынке труда.
Междисциплинарные программы
Междисциплинарные программы объединяют знания и методы из разных областей науки для решения сложных проблем. Например, программа по биоинженерии сочетает биологию, химию и инженерные науки. Это позволяет студентам получать комплексное образование и разрабатывать инновационные решения в различных сферах, таких как здравоохранение, экология и информационные технологии.
Программы на основе проектов
Программы на основе проектов сосредоточены на практическом применении знаний через работу над реальными проектами. Студенты участвуют в командах, решают реальные задачи и создают конечные продукты, будь то инженерные прототипы, программы или бизнес-планы. Этот подход способствует развитию навыков командной работы, критического мышления и управления проектами.
Онлайн-программы
Онлайн-программы предоставляют возможность получать высшее образование дистанционно, что особенно актуально в условиях глобализации и цифровизации. Они позволяют студентам гибко планировать свое время и совмещать обучение с работой или другими обязательствами. Онлайн-формат также делает образование доступным для людей из разных регионов и стран.
Специализированные учебные программы играют важную роль в подготовке высококвалифицированных специалистов, способных адаптироваться к быстро меняющимся условиям современного мира. Они позволяют студентам получить глубокие знания и практические навыки в избранной области, что способствует их профессиональному росту и успешной карьере.
Форматы дистанционного обучения
Дистанционное обучение стало неотъемлемой частью образовательного процесса в вузах. Оно предоставляет студентам гибкость в обучении и позволяет получать знания, находясь в любой точке мира. Рассмотрим основные форматы дистанционного обучения, которые используют современные вузы.
-
Онлайн-курсы
Онлайн-курсы являются наиболее распространённым форматом дистанционного обучения. Они включают в себя видеолекции, текстовые материалы, интерактивные задания и тесты. Студенты могут проходить курс в удобное для них время, что позволяет совмещать учёбу с работой или другими обязанностями.
-
Вебинары
Вебинары – это онлайн-семинары, которые проходят в режиме реального времени. Преподаватель и студенты могут взаимодействовать через чат или видеоконференцию. Вебинары позволяют оперативно получать обратную связь и задавать вопросы в ходе занятия.
-
Виртуальные классы
Виртуальные классы создают ощущение присутствия на обычной лекции или семинаре. Используются специализированные платформы, которые позволяют проводить занятия с использованием видео, аудио и других мультимедийных средств. Виртуальные классы часто включают возможность работы в группах, что способствует развитию коммуникативных навыков.
-
Мобильное обучение
Мобильное обучение предоставляет доступ к образовательным материалам через мобильные устройства. Это могут быть мобильные приложения, адаптированные сайты или учебные платформы, доступные на смартфонах и планшетах. Такой формат обучения особенно удобен для тех, кто много времени проводит в пути или не имеет постоянного доступа к компьютеру.
-
Самостоятельное обучение с использованием онлайн-ресурсов
Этот формат предполагает использование различных онлайн-ресурсов для самостоятельного изучения материала. Студенты могут пользоваться электронными библиотеками, образовательными порталами, видеолекциями на платформах вроде YouTube, а также специализированными онлайн-курсами на платформах типа Coursera или edX.
Каждый из этих форматов имеет свои преимущества и недостатки, поэтому важно выбирать тот, который наилучшим образом соответствует индивидуальным потребностям и целям обучения.