automatic door lock using 8051

automatic door lock using 8051

automated garage doors hampshire

Automatic Door Lock Using 8051

CLICK HERE TO CONTINUE




This Digital Door Lock – is simply a password based electronic code lock designed using 8051 micro controller, a keypad and a 12 volt dc relay. In this article, we have designed a simple digital door lock using 8051 -which can be used as a security checking system to limit access to an area/room only for certain individuals with the password. So our digital door lock project can be called with a very wide range of names like a digital combination lock using 8051 or a digital security code lock using 8051 microcontroller or a password security system using 8051 or an electronic code lock or a digital code lock using 8051. People call this kind of a “security system” with different names, though all of them mean to build a basic password based security system using a micro controller like 8051 or avr or pic or arduino (a controller of choice) with extra features like automatic door lock/opening facility, sound alarm, gsm based sms alert etc. Our Digital Code Lock project – is a simple electronic number lock system or an electronic combination lock using 8051 – which has a preset 5 digit password stored inside the program.




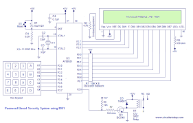
The system collects 5 digit user input, compares the user input with the preset password inside program and if the user input and stored password matches, access will be granted (by opening the door with the help of relay for a few seconds and closing it automatically after stipulated time) . If there is a mismatch between user input and stored password, access will be denied (by not opening the closed door – that is by keeping the relay in OFF position) Note:- We have a wonderful collection of 8051 projects which we have designed and published previously. Take a look If you are interested in building 8051 based applications and systems yourself! It’s a lot fun to learn and build new stuffs. Lets get to building our password based digital door lock now.The circuit diagram of digital code lock is given below. Assemble the circuit as shown in diagram. Make the connections of digital code lock project as shown in circuit diagram. We have explained the connections below.




Keypad to 8051 – In this particular electronic code lock project, we have interfaced a 4×4 keypad to Port 3 of 8051 micro controller. Row pins are connected from P3.0 to P3.3, whereas Column pins are connected from P3.4 to P3.7. Read our tutorial on interfacing keypad to 8051 – to learn how keypad is connected to 8051 and how key presses are identified and displayed. 16×2 LCD Module to 8051 – We are using a 16×2 lcd module to display status messages of the project. We have connected this LCD module in 8 bit mode (using 8 data lines). The 8 data lines are connected to Port 0 of 8051.An external pull up resistance is connected using a 10K Resistor Network (with 8 pins) at Port 0 to interface the 8 data lines of LCD. The LCD controlling pins RS, R/W and E are connected to Port 2 pins P2.7, P2.6 and P2.5 respectively.  Read our tutorial on interfacing LCD to 8051 – to learn how to connect LCD module to 8051 properly and also to learn how to display text messages on the LCD module perfectly.




Push button switch – is used to setup reset circuit of 8051 and Crystal is used to provide necessary clock to 8051. Relay – a 12V SPDT relay is used for the digital door lock project and is connected to P2.0. A transistor (BC548) – is used to drive the relay with necessary current. Objective of the Digital Door Lock project is to allow access to people who input the 5 digit password correctly and to not allow access to people who input password wrongly. We use a 4×4 Keypad to input digits to micro controller and a 12V relay is used to control the electronic solenoid lock (not shown in circuit diagram) of door. The password is stored inside the 8051 program (program memory). In the example program given below, we use password 12345 and is stored in program memory location with label – PASSW. When we turn power supplies ON, the system will turn ON with a messaged on LCD screen – “Password Based Security System”. Once the boot up process is complete, the system will ask to “Input 5 Digits”.




The user has to input 5 digits consecutively after this message appears on LCD screen. Once 5 digits are entered, the system will start checking password (by comparing the input 5 digits with the stored password). Before the subroutine to check password (comparison subroutine – with label – CHECK_PASSWORD) begins, a status message “Checking Password” will be displayed on LCD module. The password checking subroutine will compare each entered digit – one by one and if all the 5 digits are entered correctly (i.e each entered digit matches with the stored password in order) the system will begin the process of allowing access to the user by turning ON the relay( achieved with SETB P2.0 command in program). Two messages will be displayed on LCD screen – “Access Granted” and “Door Opens” . The relay will be turned OFF with command CLR P2.0 after a few seconds (that is in the next iteration of the MAIN Program commands) If the password entered is wrong, the system will not turn ON the relay and a message “Wrong Password” – “Access Denied” will be displayed on LCD screen.




The program is written in assembly language. The important aspects and subroutines of the program are explained below. KEY_SCAN – is the subroutine to identify a key press. The method of column scanning is employed in identifying the pressed key. The pressed key is identified and is assigned a decimal equivalent value (ASCII value) of the pressed key. You may read the tutorial on keypad to 8051 – interfacing to learn more about the programming. READ_KEYPRESS – is the subroutine to collect user inputs. A counter is set up using register R0 to count 5 times (this will limit the user input collection to first 5 key presses). Register R1 is assigned address location 160D. The collected user inputs are saved in address location starting from 160D. This location is incremented successively using INC R1 – command of 8051. So first user input is stored in 160D, second user input in 161D, third in 162D, fourth in 163D and fifth user input in 164D. These address locations are accessed using register R1 via indirect addressing method.




Note:- There are two delay routines written in the program. DELAY1 – is used as a delay for outputting messages on LCD module properly. After sending a message/data to LCD module, DELAY1 is called so that the message stays on LCD screen for the stipulated delay time. DELAY2 (is a 2.5 seconds delay) is used to provide the necessary debouncing effect for the keypad. (A push button switch or any kind of mechanical switch has bouncing effect. This effect has to be nullified either with a capacitor or with some tweaks inside software – for example – a 1 or 2 seconds delay after a key press is scanned) CHECK_PASSWORD – is the subroutine to compare user input password (5 digits) with the actual stored password in the program. Comparison is made digit by digit by selecting each digit from stored password with the help of DPTR and loading it to Accumulator (with MOVC A,@A+DPTR). Each digit loaded to accumulator is then compared with the corresponding digit stored as user input (in address locations 16D to 164D) by loading them one by one to register R1.




Digits are compared by X-OR ing them with command XRL A,@R1. Based on the outcome of comparison, this subroutine has commands written to either allow access (and turn ON relay) or to not allow access and display an “Access Denied” message on LCD screen. So that’s all about the Password based Security System using 8051. We hope you have understood the circuit, its working and the program really well. If you have any doubts,please ask in comments section.  If you would like to learn more interesting and similar projects like this electronic password lock, take a look at the following security system/lock projects. RFID based Security System using 8051 – is a security system very similar to Digital Door Lock or Electronic Code Lock in concept. The major difference in this project is that, unique RFID Tags are used to identify authorized personnel (instead of keypad and password). An RFID  reader is interfaced to 8051 to read RFID Tags. Digital Code Lock -Advanced -using Arduino – is a very interesting and advanced version of Digital Code Lock projects built using keypad and arduino.

Report Page