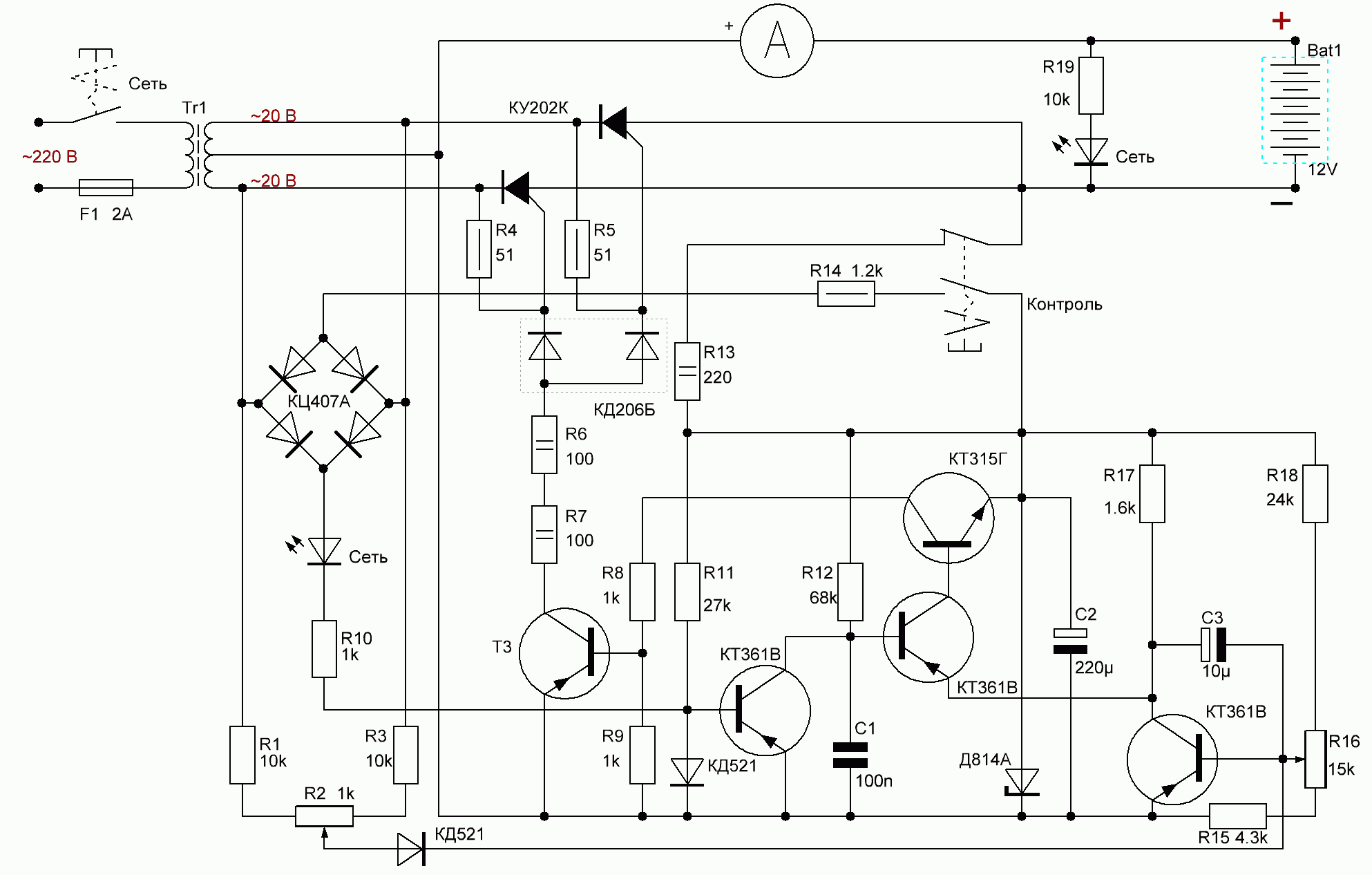
Зарядное 12 24 схема
Прочитай текст продолжи рассказ
Обучение питон для начинающих
Бош 14.4 2
Комплект для центровки
Что лучше вариатор или сцепление
Ракшин фото
Шамиля 34б махачкала
Почему алиса не слушает
Адрес пенсионного фонда ставропольского края
На сколько добавят социальную пенсию в апреле
Столица кайманов
Burning spice cookie куки ран
Кронштадтская 40
Зарядное 12 24 схема 110 фото






































































































