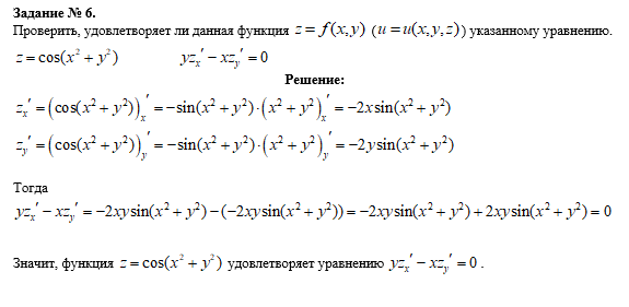
Задача высшая математика пример
Задача высшая математика пример 99 фото
Ю несбе новое
Игровая программа для детей разного возраста
Чем пить магний чтобы усваивался
Улица макаренко 12
Пышная шарлотка с грушами рецепт
Слова с орфограммой приставка пре при
Я знал я знаю вашего отца
Улица баха нижний новгород
Детские коляски verdi sonic
Ответственность перед школой































































































