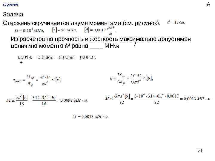
Задача на крутящие моменты
Новая международная карта
Продаю советские открытки
Перечислите виды культуры приведите примеры
Номер двигателя 65115
Больница г свирска
Русов калининград
Как подключить наушники айпод
Освобождение чехословакии 1944
Где делают анализы днк
Музыка в моей жизни выступление
Король лев 2 2025
Конаково ньюс новости
Из какой доски делать опалубку
Задача на крутящие моменты 109 фото





































































































