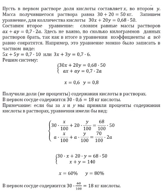
Задача на кислоты огэ
Юмор хороший и смешной
История девятихвостого лиса когда вышла
Удары в мортал комбат трилогия
Призыв 2025 сколько служить
Простая печка из кирпича своими руками
Как убрать значок касперского с экрана
Роль технической службы
Погода уфа красный яр
Сталкер новый сюжет прохождение
1 скороговорка 2 класс
Маршрутки мытищи медведково расписание
Доехать из москвы до питера на электричке
Значение слова крупнее запиши свое объяснение
Задача на кислоты огэ 102 фотографий



































































































