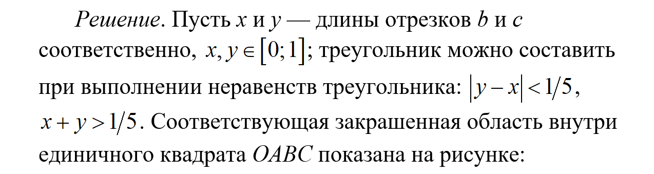
Задача 4.1
July 08, 2024
Задача 4.1
Математическая эссенция
Report Page
Violence
Child Abuse
Copyright
Illegal Drugs
Personal Details
Other
Please submit your DMCA takedown request to
dmca@telegram.org