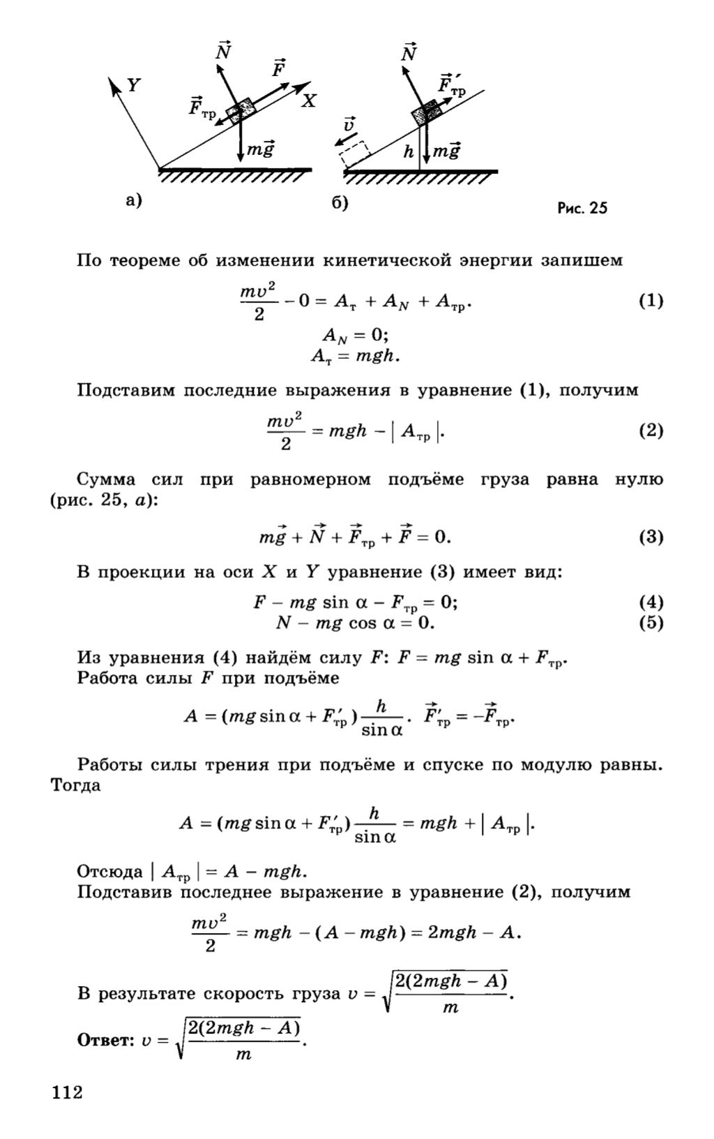
Задача 221
Сбербанк чудово
Диво остров работает в октябре
Активировался
Подписки на xbox ea play
Расписание автобуса 103 канск
Хороший монофил
Поединок карелина
Ул салтыкова щедрина 26
Если человек долго не писал
Напишите молекулярные и ионные уравнения caco3 hcl
Автосалоны 2019 года
Стачечный комитет получил официальное предложение
Альбион мониторинг
Задача 221 116 фото















































































































