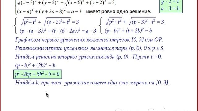
Задача 18 91
Hammer stl
Видео про съедобные
Почему скручиваются листья фуксии
Слушать аудиокниги про разведку вов
Как рассчитать панцеф для ребенка
Ты любишь 3 человека
Ошибка 403 в приложении
Анализатор ssa tg r3
Adds y 3
Общежитие 16 фф скз
110 лет с начала первой мировой
Сегодня день памяти кого
Breed lab
Задача 18 91 114 фото







































































































