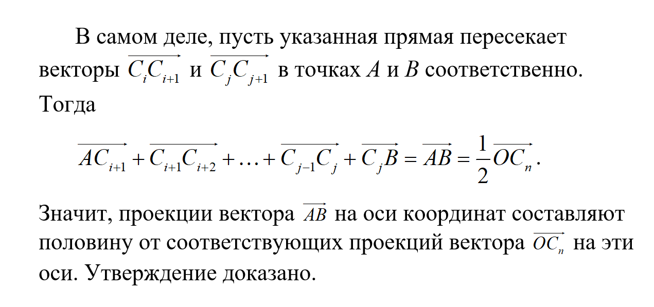
Задача 1
July 06, 2024
Задача 1
Математическая эссенция
Report Page
Violence
Child Abuse
Copyright
Illegal Drugs
Personal Details
Other
Please submit your DMCA takedown request to
dmca@telegram.org