Задача 9
September 13, 2024
Задача 9
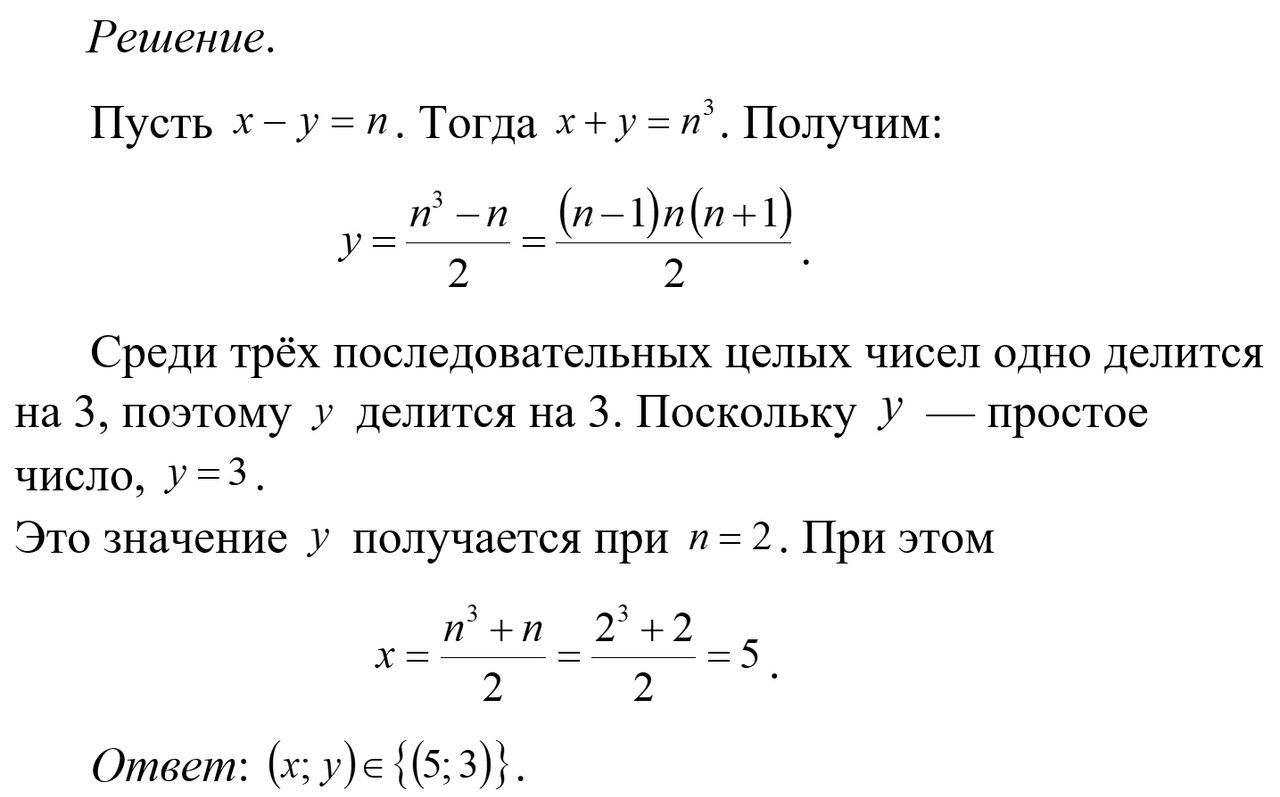
Решить в простых числах уравнение
x
+
y
= (
x
–
y
)³.
Математическая эссенция
Report Page
Violence
Child Abuse
Copyright
Illegal Drugs
Personal Details
Other
Please submit your DMCA takedown request to
dmca@telegram.org