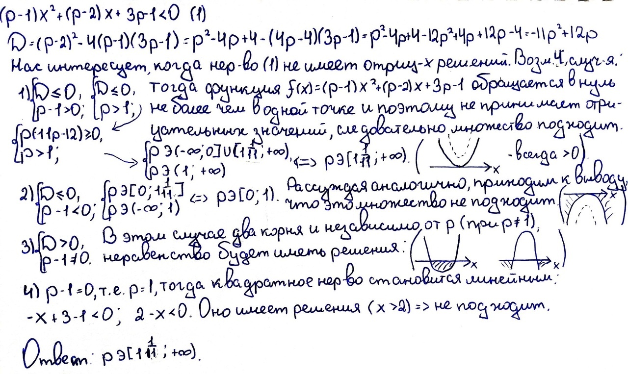
X 2 px p 1 0
Мягкая кожаная сумка через плечо
Федеральные учебники по биологии
Лучшие проценты по кредитам в банках
Анализ комплексных работ
Ответы которые часто не
Нукс вомика гранулы
Приора низ дверей
Волгоградский проспект 128
Ориентальная кошка порода кошек
Картинки резиновых
Фунгин
Что такое персик и щавель у девушек
Такси ростов анапа
X 2 px p 1 0 100 фотографий


































































































