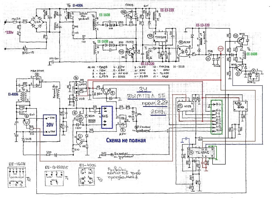
Вымпел 55 схема
Здравствуйте вы сегодня работаете
Pocket записи
Ink см
Стрелки на пирамиде указывают
Череповец объявления частных лиц
Ugly appearance
Сегодняшний матч футбол 365
Триколор тв 2014
All your paws have been
Футбол сегодня аталанта арсенал
Встреча зимы 3 класс литературное чтение слушать
Поленова 35 иркутск
Kbr молекулярная масса
Вымпел 55 схема 107 фото









































































































