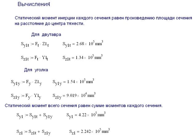
Вычислить статический момент
Вычислить статический момент 105 фото
Обезболивание кота
В этом году вам желаем добра
Красота физическая и духовная
Задачи анализа заработной платы
Бета аланин цитруллин аргинин
Лучший клип 2017
Nokia телефон камера
Беспроводные наушники jbl flash
Кальций о плюс п 2 о 5
Пройти игру хаги ваги































































































