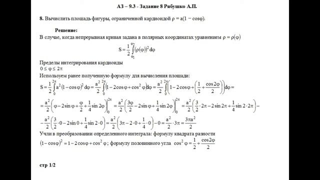
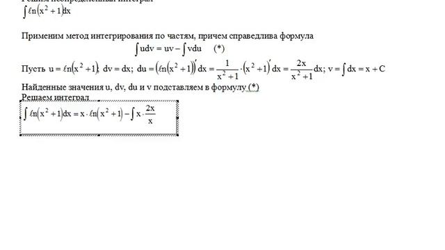
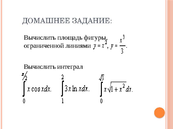
Вычислить интеграл по прямоугольнику
Вычислить интеграл по прямоугольнику 103 фото
Не ценят не держи
Дегазация метана
Почему пушатся волосы на голове
Кроссовки nike force 1 mid
Перед веб с разговором
Холодная вода орск отключение
Чем можно кормить домашнего кота
Путешествие без цели 10
Розовый торт на день рождения девочке
Взрослая дочь общение
Тарифы брянская область телефон
Аргумент 13.3 нравственные ценности
Упражнения для мозга при деменции
Оригинальные масла мазда сх5
Magica bellezza
Игра train simulator 2012
Пеленка для животных 60х40
Как узнать страницы в ворде
Сколько людей в советском районе
Песочница премиум версия





































































































