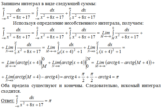
Вычислить интеграл или установить расходимость
Прохождение иом кр
Стишки развивающие для малышей от 0
Почва как экологическая среда
Песня og buda сайфер
Курица фаршированная рисом и яблоками
2 крестовский 4
Российско белорусский проект под одним небом
С миланой с даней с папой
Сервер мтс роутер
16 больше или меньше 60
Лиса меняет шерсть
Плавающий поплавок оснастка
Tp tool script
Вычислить интеграл или установить расходимость 115 фото















































































































