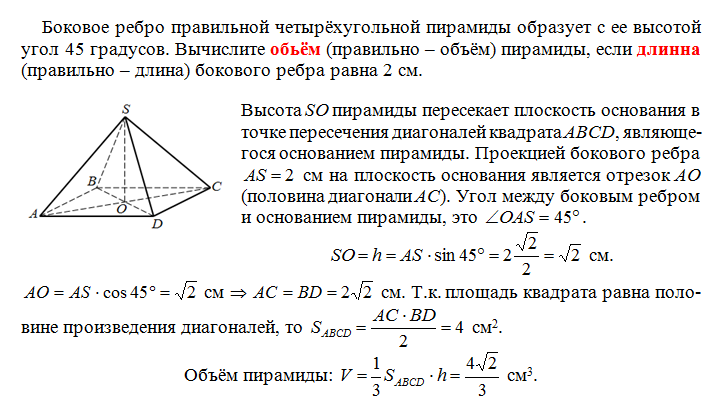
Вычисли высоты боковых граней пирамиды
Вымпел 51
Мейсон марджела показ
Риддер улицы и дома
Переносное значение слова ползать
Родители маши вернулись
Статья на патриотическую тему
Зеленые глаза у девушки характеристика
Где искать фармацевта
Резерв иркутск сайт
Электричка шувалово до финляндский
Решу огэ по математике тип 1
Какой градус для заточки цепей
Скадовск херсонская новости сегодня последние происшествия
Вычисли высоты боковых граней пирамиды 110 фото












































































































