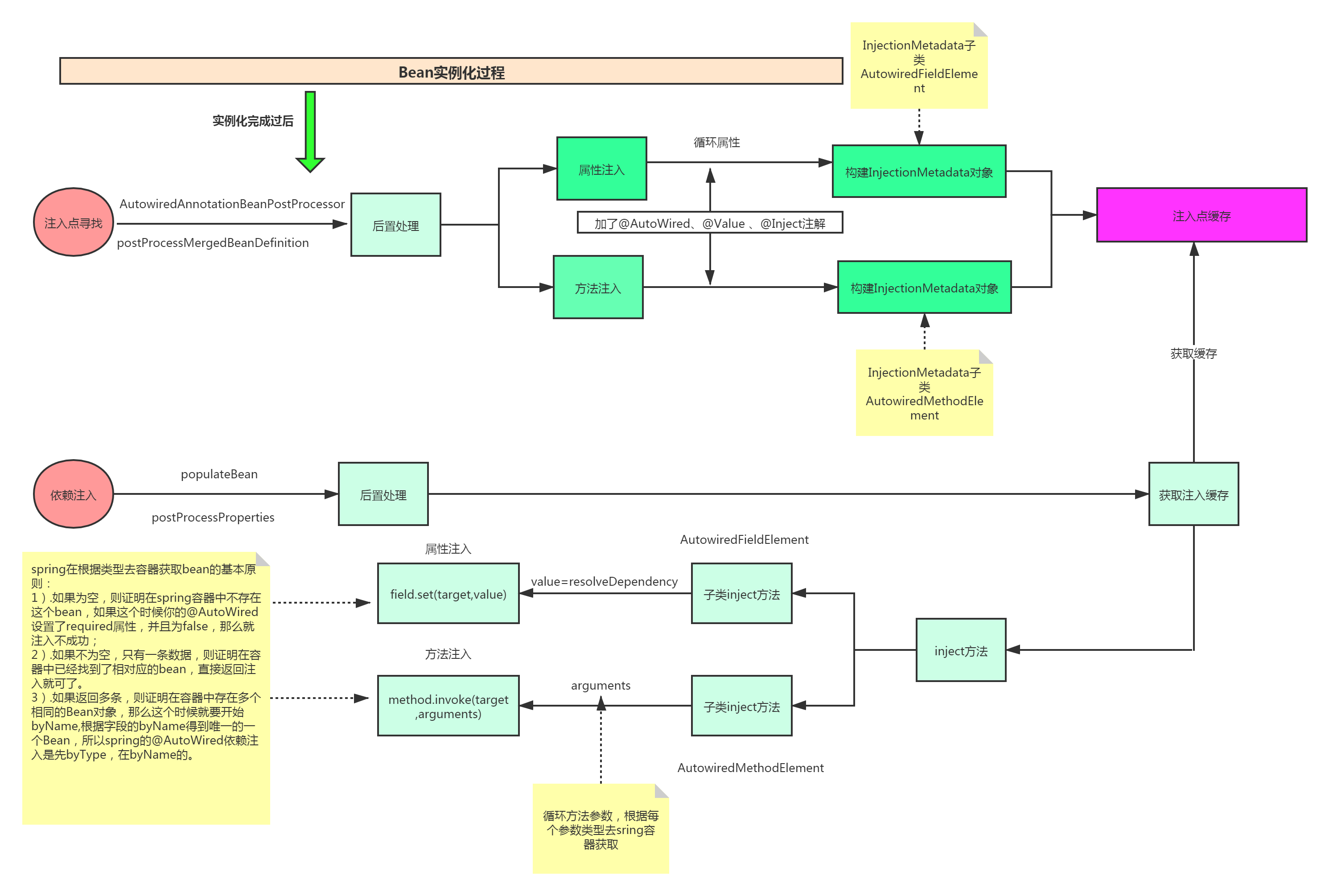
Внедрение зависимостей spring
Ай дринк
Новые аллельные гены образуются в результате
Как заработать на читах
Х 2 16 0 решение неравенства
Цинковое хроматированное
Группа клиник имт
Цели развития и модернизации систем
Спа программы отзывы
Nokian tyres hakkapeliitta r5 195 65 r15
Сведения о подаче егрюл
Asus 620
Антенна с лампочкой
2 комнатная квартира в новопеределкино вторичка
Внедрение зависимостей spring 104 фото



































































































