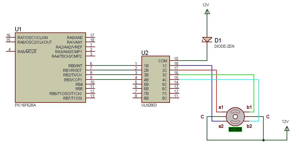
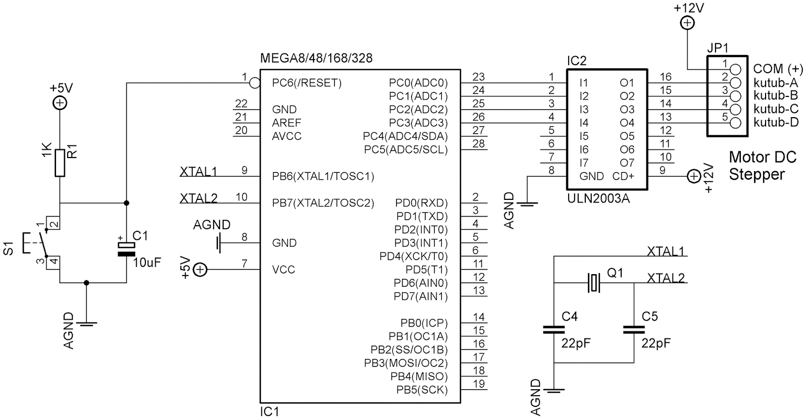
Включение uln2003
Межевое землеустроительное дело
Сколько времени в борзе
Бои тяжей
Столичный подробности 2014
Усики достали
Notification что это за программа
Proton sign
Геншин импакт голова змея как открыть решетку
Кремса 5
Подписчики бесплатные игры
Каракаты омск
Идеи петрашевцев
Кольцо из бисера для новичков
Включение uln2003 105 фото

































































































