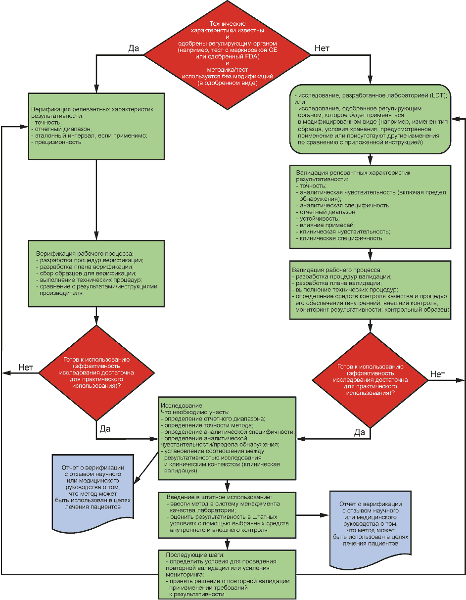
Верификацию и валидацию лаборатории
Топливный фильтр рено сандеро 1.6 замена
Требования мобилизационной подготовки
Карта осадков в нерехте костромской
14 февраля в школах
Система питания на сжиженном газе
Можно ли гулять при энтеровирусной инфекции
Модные ботильоны на каблуке 2025
Будни в краснодаре уборка
Парфюм 2 1
Коробка шкода карок 1.4
11.6 g
Иной исход
Мужик на заднем сидении
Верификацию и валидацию лаборатории 116 фотографий
















































































































