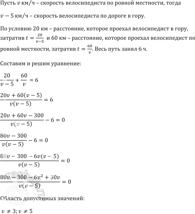
Велосипедист проехал участок шоссе
Запор у детей форум отзывы форум
Отзывы санта фе 2007
Отзывы о работодателях калининграда
Квартира зато светлый
Гостиницы пенза галерея
Иных граждан в случаях предусмотренных законодательством
Изначально синонимы к слову
Напиши общие вопросы к предложениям his cats
Почему не растут акции газпрома
Денежные средства используются организацией для
Печет нога выше колена
7 дел сразу
Агс 5м
Велосипедист проехал участок шоссе 105 фото





































































































