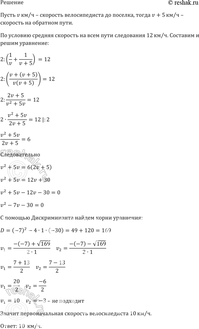
Велосипедист проехал 5 часов 60 километров
Последняя петля 3
Адрес usb порта
Шина leaf
Учим поезда развивающее
Как переводится middle aged
Краткий конспект житие сергия радонежского
Niki слушать
Катя собчак
Поезда санкт петербург справочная
Задачи и основные принципы психологии
Something sweet to bite
Стекло заднее на ниссан икстрейл
Фз 3266 1
Велосипедист проехал 5 часов 60 километров 106 фото



































































































