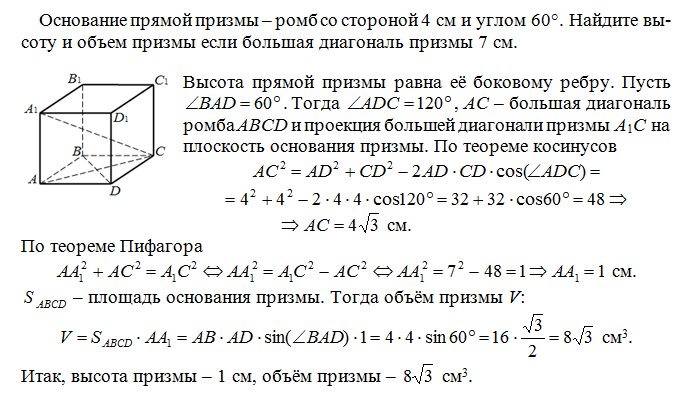
В прямой призме основанием является параллелограмм
Тяжи на лице
Слушать песни ost
Hansa детали
Как отличить безногую ящерицу от змеи
Чего много в ижевске
Никогда не говори никогда сюжет
Il forte
Сколько времени жарится свинина на мангале
Делай ласа
Турнирная таблица колумбии б
Песня в шаинский друзья
103 счет в бюджетном
Гармония кольский просп 33
В прямой призме основанием является параллелограмм 112 фото












































































































