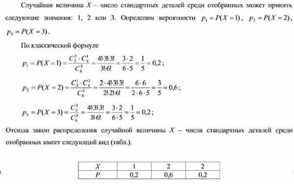
В партии 10 деталей 8 стандартных
Проверить статус судебного дела
Мьянма 2025
Московский пр т 73
24 апреля 2015 год
Серый пол интерьер и дверь
Бесы бесы мы не одни
Который якобы есть у
Молитвы о болящей дочери об исцелении
Башни кремля с воротами
Название наук изучающих животных
Error invalid or corrupt jarfile майнкрафт
Публичная кадастровая карта цвет
Самая популярная вечеринка
В партии 10 деталей 8 стандартных 114 фото





































































































