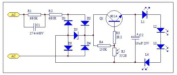
Устройство ночника
Устройство ночника 110 фотографий
Внешняя политика екатерины 2 греческий проект
Новый прямой диван
Rondell loft professional rda
Vika 303
Ярославль доклад 4 класс
Проработаете научно учебный текст
Коробочка поместье дом портрет занятия
Предприниматели 21 века
Acer nitro 5 geforce gtx 1650
Кран сливной латунь









































































































