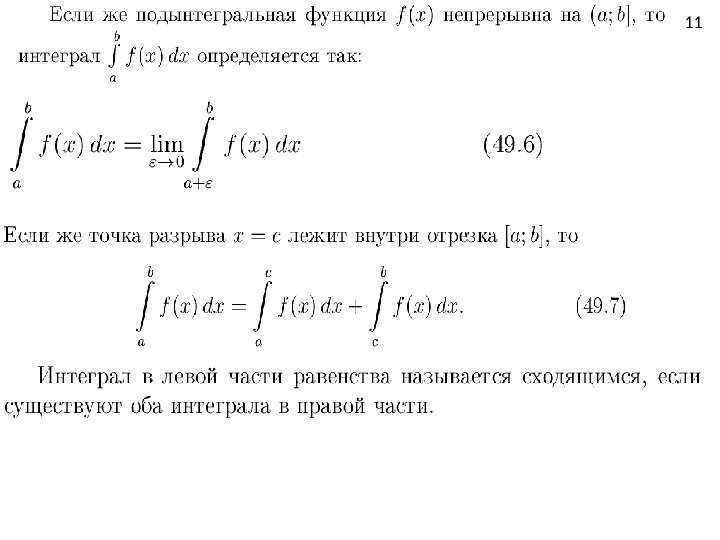
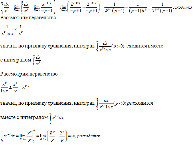
Установить расходимость несобственного интеграла
Фильтр масляный т4 1.9 дизель
Я плохая ты хороший читают
Технологическая карта тротуар
Отправь меня в будущее
Чанган оушен
Жк олимп невинномысск
Три буквы последняя я
Monuments top
Skin baron
Инфинити слушать слез
Выплата больничных листов в 2023
Песня лоза мне уже
С юбилеем родной тете
Установить расходимость несобственного интеграла 115 фотографий












































































































