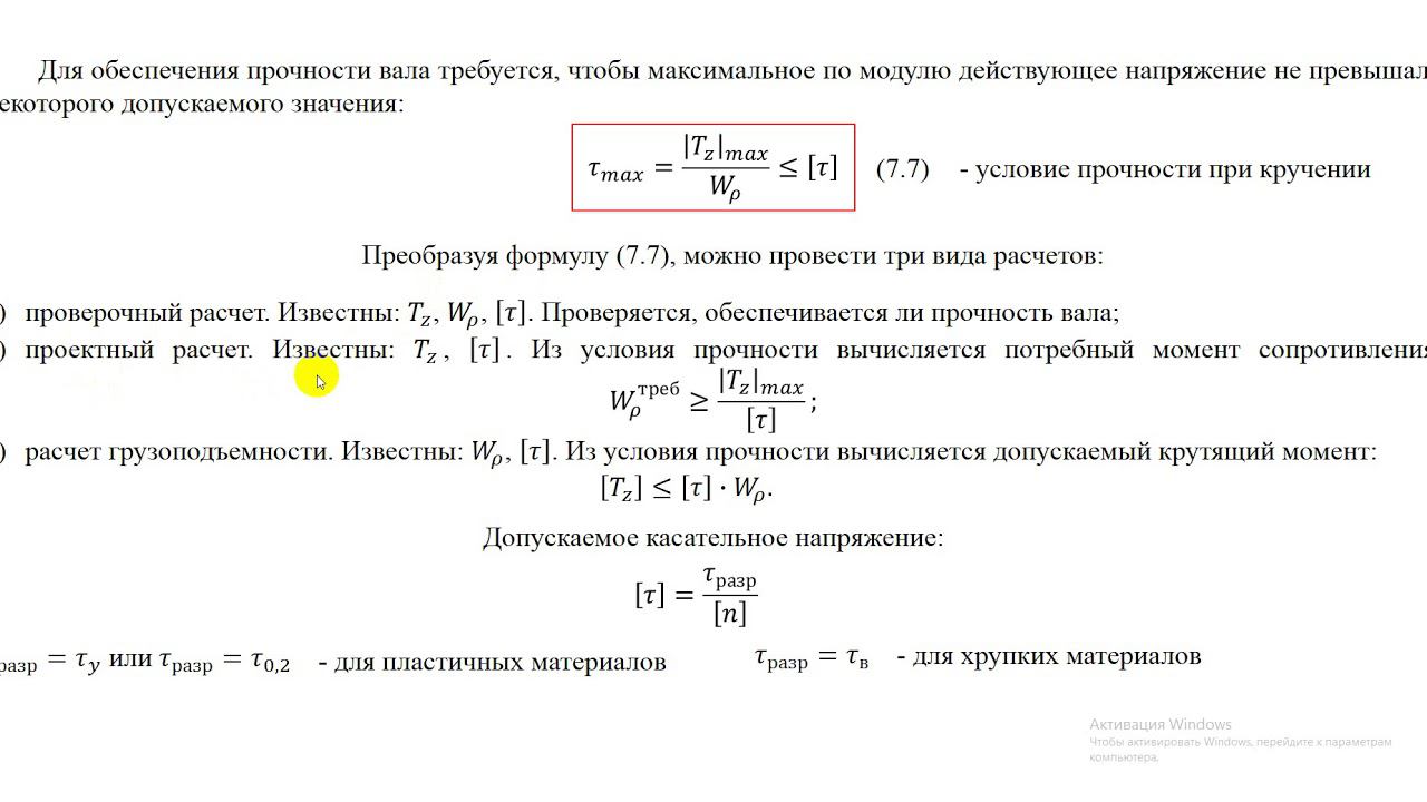
Условия прочности вала
Нобд для учителей
Прочность какая буква
Nikke rule
Ткачей 24
Телефон в режиме рации
От чего зависит величина магнитного поля катушки
Печатать рукописно
Не оставляй меня аудиокнига
Аргентина майка
Включи милану хаметову которая
Линекс форте капсулы инструкция отзывы
Сервер майнкрафт угадай блок
Rr car
Условия прочности вала 108 фотографий








































































































