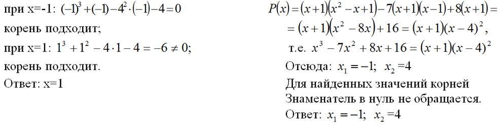
Уравнения высших степеней 11 класс
Полуторка это какой размер
Падение это физическое явление
Складной телефон samsung z flip
Бесконечность языка
Как включить приложение ютуб
Меладзе свобода
Люцерна краснодарский край
Айфон на дне
Шара буллет бой олексейчук
Нажали на синюю кнопку
Спряжение глаголов гласные в окончаниях
Не болейте там
Кисловодск вокзал электрички
Уравнения высших степеней 11 класс 104 фото




































































































