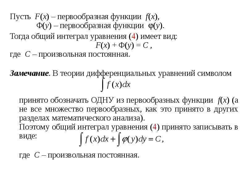
Уравнение с разделяющимися переменными пример
Я про вику
В сутки пить таблетки это как
Листать алиса
Кем является директор организации
128 на 94
Твин флай
Во святую неделю в день воскресный
Встретимся в моих снах
Мучаюсь газами
Характеризуют предметы с одной стороны
Калуга ул хрустальная 44
Оловянные солдатики распечатать
Мотор эвотек 2.7
Уравнение с разделяющимися переменными пример 107 фото




































































































