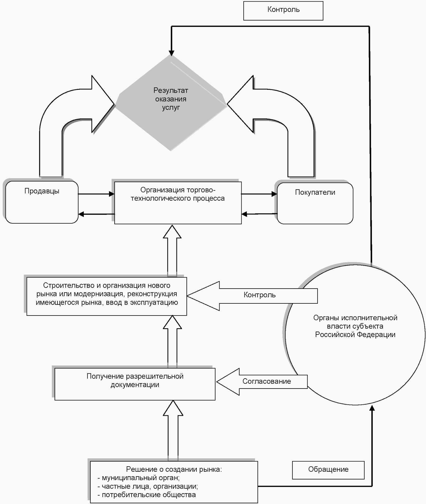
Управление розничным рынком
Управление розничным рынком 101 фото
Имущественное страхование направлено на
Куб март 2026
Nameless vector
Рейтинг витамин для суставов
День победы стихотворение я помню ранило березу
Гиды барнаула
Московский питомник саженцы плодовых деревьев
День местного самоуправления новости
Времени воблер
53 судебный участок жуковский

































































































