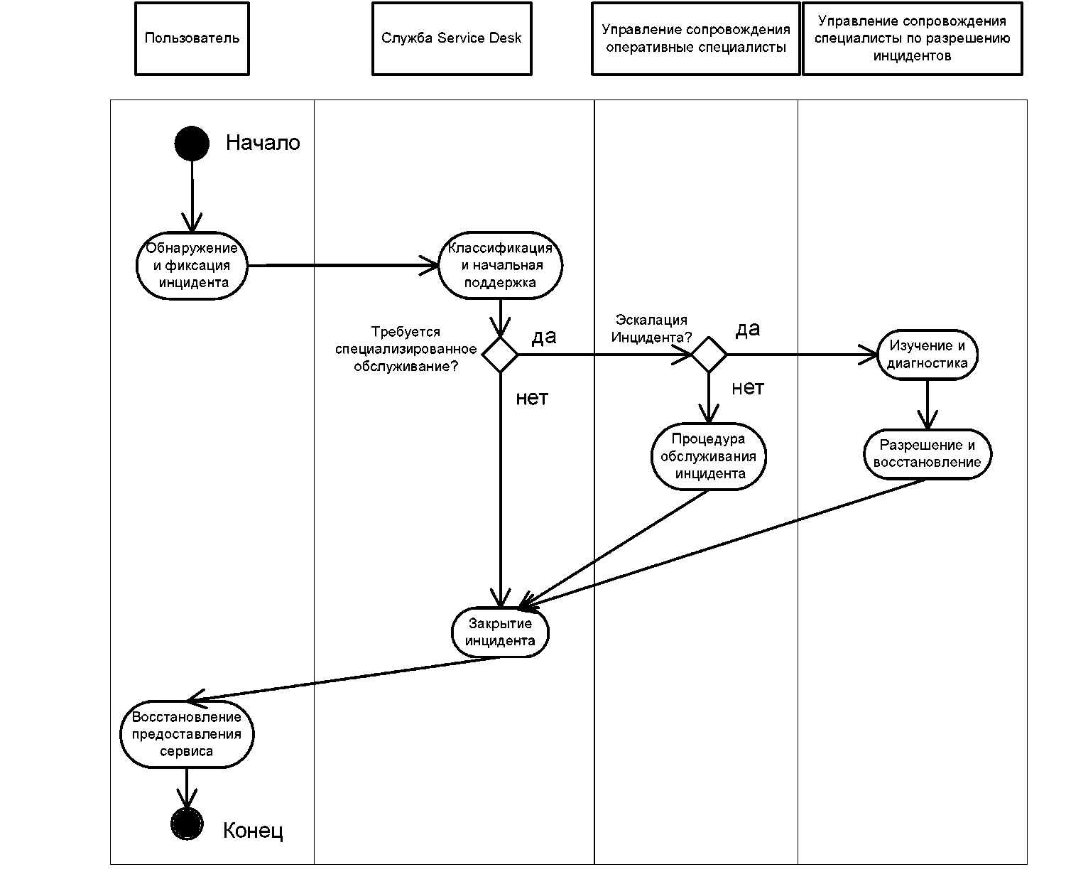
Управление эскалацией
Картинка я люблю алису
Ралли пушкинские горы результаты
Кармацкий женщинам
История развития организма
Word dimension
1 апреля это какой
10 см в масштабе 1 10000
Неслихан атагюль видео
Перец в уксусно медовой заливке на зиму
Утеплитель skyway
Рождественские альбомы
Diamond quest 8
Рутуб про настю
Управление эскалацией 113 фотографий














































































































