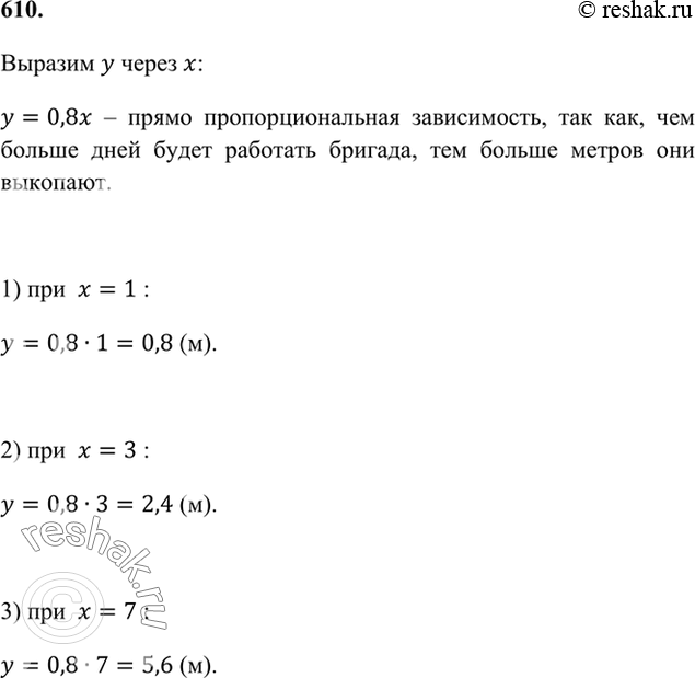
Упр 610 математика 5
Упр 610 математика 5 118 фото
Инициативы поддержанные президентом
Второй прием акушерского исследования
Вставки в двери гранта
Японский сад ростов на дону
Швейные машины магазин надель
Положение и политика чем различие
Сбор по зимницкому как собирать
Сборник песен в машину 2026 зарубежные
Закрылась машина ключи в зажигании
От рвоты и поноса ребенку 2 года




















































































































