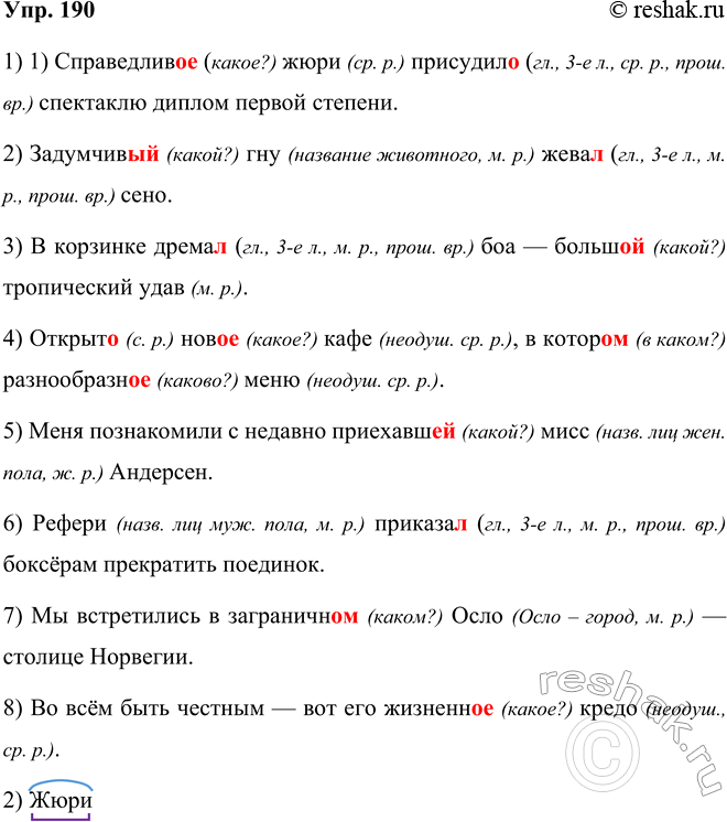
Упр 190 русский 9 класс
Упр 190 русский 9 класс 149 фотографий
Расписание 25 автобуса новокуйбышевск
Передачи про космонавтов
5 признаков лихорадки
Сколько мыши съедают в день
234 9 25
Роддом 4 приемный покой
Энергосбыт одн
Файл командер андроид
Резина 235 70 16 зимние
Кремлевский дворец отмененные концерты



















































































































































