Unity core

Unity core

Контакты

Unity. Юнити веб плеер. Unity PNG. Unity Pro logo

Unity e. Unity Basics курсы


Играть чтобы жить арт. Играть чтобы жить арты

Leap Motion in Education



Unity VR/ar. Unity первая VR игра. Unity Assets параметры. Инструмент hand Unity

CD-ресивер Naim Audio NAIMUNITI 2. Оборудование Uniti




Game Development Unity course. Unity learn. Гайд по Юнити. Unity стандартный персонаж

SCP Unity комнаты. SCP главное меню


Rulebook. Modern age Core Rulebook. Modern age Basic Rulebook. Fatal Core Rulebook


Кнопки для Юнити. Навигация в Юнити. Компонент Renderer Unity. Unity New Project



Как обновить Unity. Unity use Android. LUMIXCLOUD сборка настройка. Как выйти из 2.5 d режима в Юнити



Юнити АССЕТ стор. Unity Asset Store. Uniti Asset Store скидки. Unity Asset Store Panda





Платформа Юнити. Core платформа для создания игр. Юнити платформа VR. Компания Uniti software

SCP Containment Breach Unity логотип

Тесселяция Unity. Тесселяция объектов что это. Шейдер тесселяции. Тесселяция поверхностей

Unity оболочка Ubuntu. Unity 7 Linux. Темы для Linux. Unity тёмная тема

Шейдер Unity. Шейдер image Unity. Вода в Unity. Unity Water Shader




SCP event 19







C# для Юнити. Unity обучение. Unity игровой движок обучение. Обучение c# для Unity


Брейкор логотипы









SCP Unity SCP 1762. Комната SCP-1762. Фото комплекса SCP Юнити


Rossignol Cobra v1

SCP Unity Техникал Сити

Houdini процедурный город Sci Fi. ECDS игра. Houdini Store. Houdini Sci Fi Level


Layers Unity. Unity сортировка игра. Маска коллизий Unity 2d. Unity sorting order


Импакт Юнити мод

Логотип SCP Unity. SCP Containment Breach Unity логотип

Компилятор для Юнити. Unity desktop application. Unity как установить плагин. Unity создать txt файл

Интерфейс Юнити 2020. Unity Layout. Сколько весит Юнити. Custom Editor Unity




SCP Unity main menu. SCP Unity main menu bg



Магазин хороший выбор Томск

Тесселяция Unity. Динамическая тесселяция. Тесселяция поверхностей. Шейдер тесселяции

Assassin Unity как выйти из дополнения

Нвидиа Тхаа. Unity системные требования. Game Resolution таблица. Unity 5 системные требования

Naim Uniti Core. Naim Audio Uniti Core. Медиасервер Naim Uniti Core. Insound Naim Audio

Платформа Unity. Unity штаб квартира. Unity Technologies игры. Unity 5.5.6

Unity Scene. Scene Management Unity. C# Unity вакансии. SCENEMANAGER.LOADSCENE SCENEMANAGER.GETACTIVESCENE .BUILDINDEX 1

Юнити программирование. Юнити программа. Unity среда разработки. Программирование игр на Unity



Системные требования Unity 2020. Build времена. Level of detail Unity. Где AGC плеер в новой версия Юнити

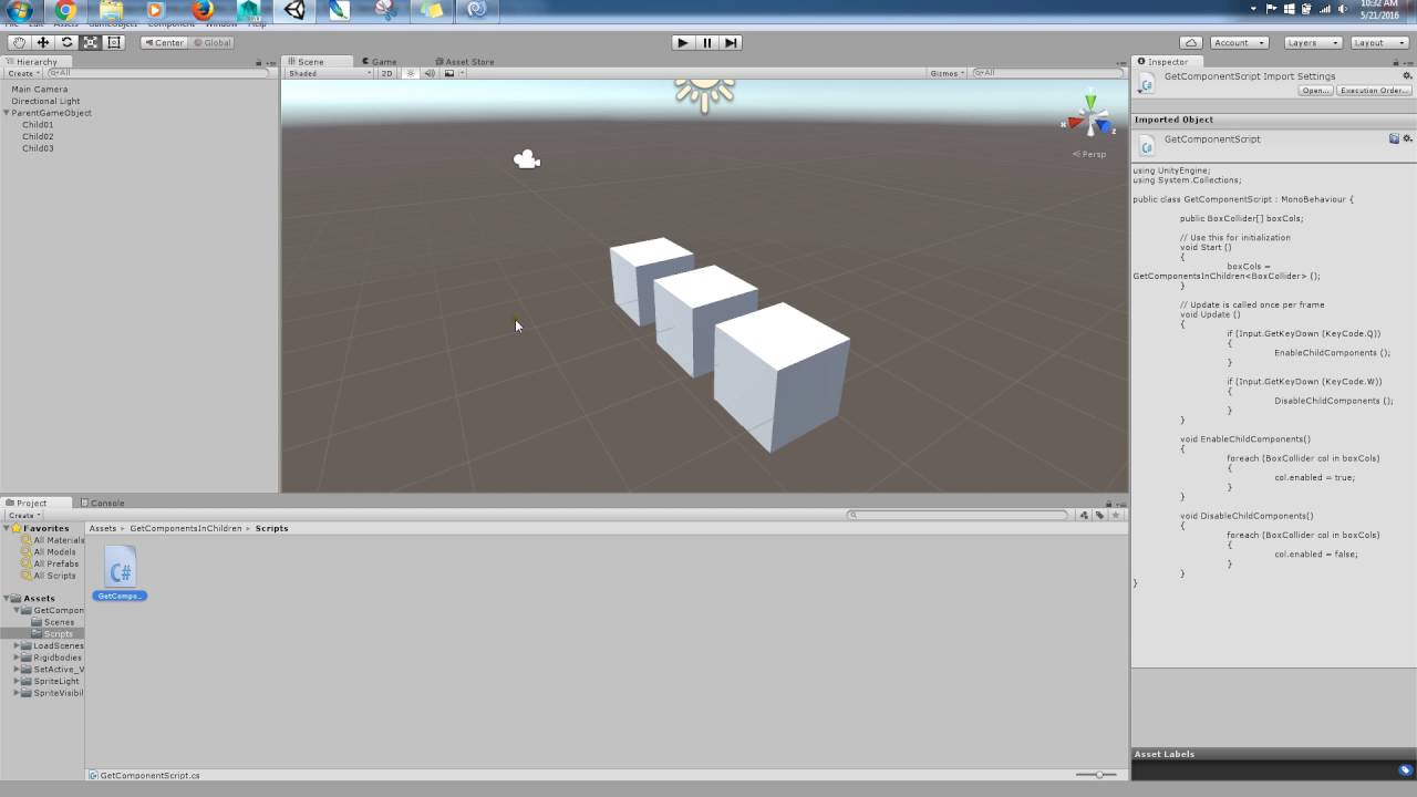
UI корутины Юнити. Прицел UI Unity. GETCOMPONENT Unity 2d. Unity fps новая сцена

Радио онлайн хардкор. Хардкор радио слушать онлайн. Unity Radio Episode # 04 Angerfist & Noize Suppressor

Unity объекты. Предметы в Unity. 3d объекты для Unity. Физика в Юнити


Report Page