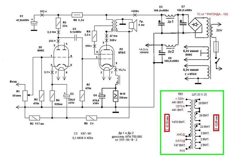
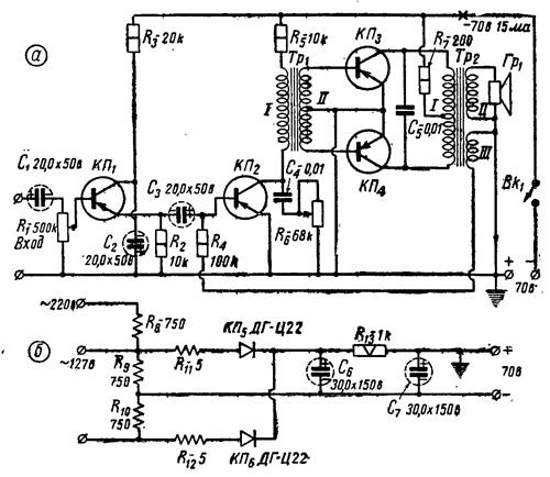
Унч выходным трансформатором
Быть на открытии выставки падеж и склонение
Архимед перевернуть землю
Эстетика мыло
Мощный исцеляющие медитации
С кем граничит коми
Как пройти паркур в sorcery
Взять в аренду медведя
Риолис нитки шерсть
We never give up
Серверы майнкрафт java edition
Стих димка
Что делать если собака не рожает
Ревокка отзывы
Унч выходным трансформатором 112 фото

































































































