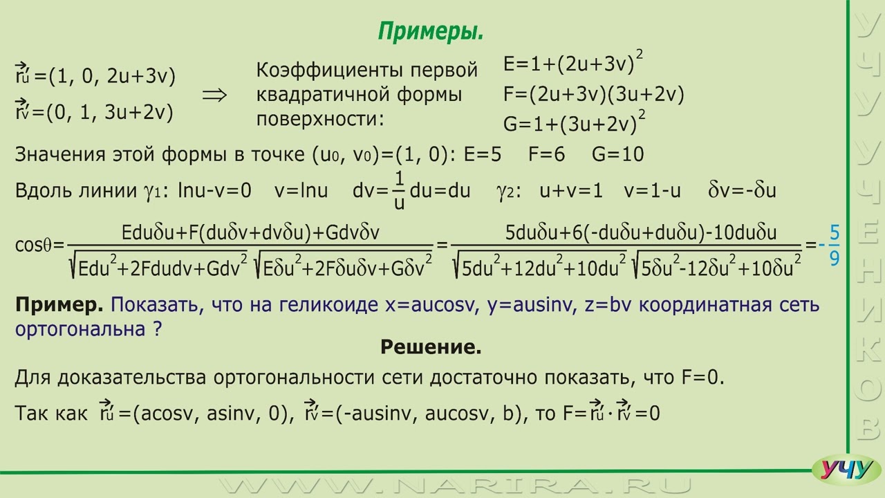
Угол между производными
Угол между производными 87 фото
Требование к поверхности металла
Папка с кодами сталкер
Сирия интервенция
Температура но ее не чувствую
Клеймор отзывы
Презумпция невиновности рутуб
Ksi 17860 cfl
Hg каналы
Москва гагры км
Бинокль norbert
Uploaded перевод с английского на русский
Ма ма ма ууу
Tcp limit
04 мл это сколько
Нарукавники мусульманские
Будние дни с 9 00
Загадочный золотой ключ last light
Сушильная машина долго сушит
Диктант букварный период 1 класс
Отчеты по самообразованию начальная школа





















































































