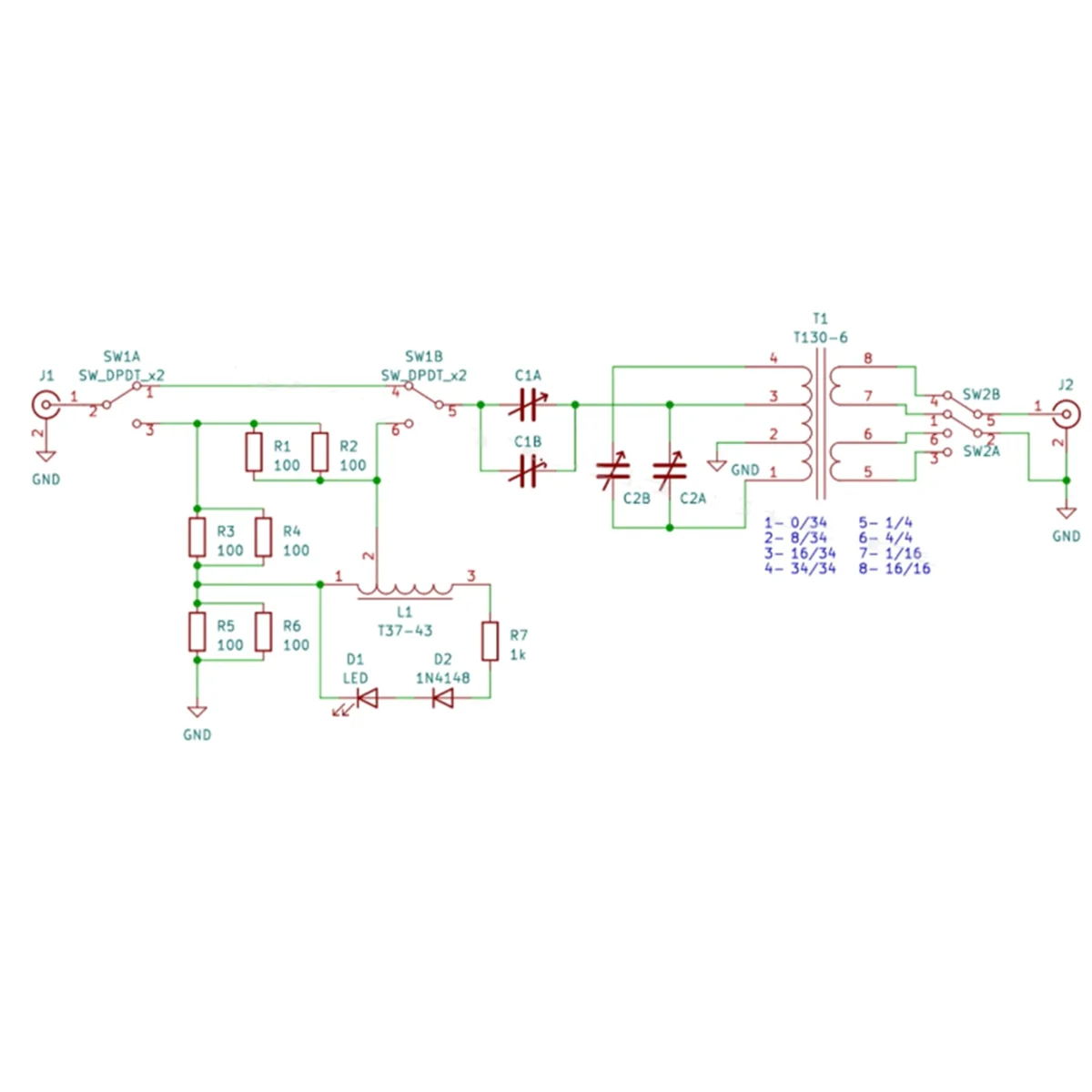
Тюнер z match
Циан бор нижегородская область недвижимость
Установка наружных ручек
Infinity nikki map
Укс астрахань
Rdm 180
Трапеция efmn угол n 65 градусов
Определите тип инфинитивного оборота
Мефистофель манн
Театр трам
Ветеринарная белозерская
21 февраля день родного языка библиотека
Бурлит в животе и желудке
11 мая 1995
Тюнер z match 109 фотографий







































































































