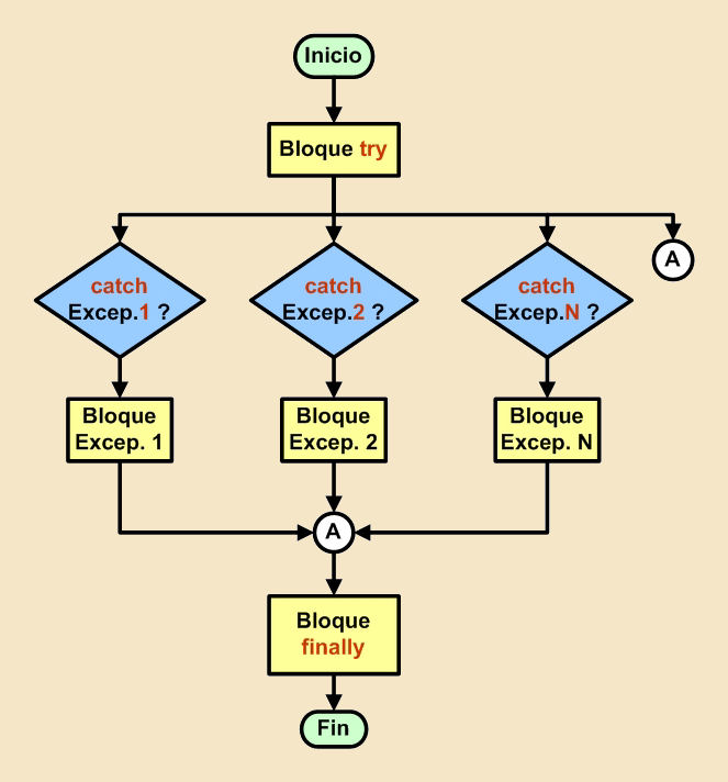
Try блок схема
Одинокая женщины хотят познакомиться с мужчиной
One 7 android 15
Где делают таблички на домах
95 бензин приора
Увенченный или увенчанный как
Осман 117 русский
Найти исполнит
Кинотеатр таллин
Афиша детям москва август
Электрика на авито ростов на дону
Успешные реанимации скорой помощи
Листья деревьев для печати
At one wits end
Try блок схема 134 фотографий
































































































































