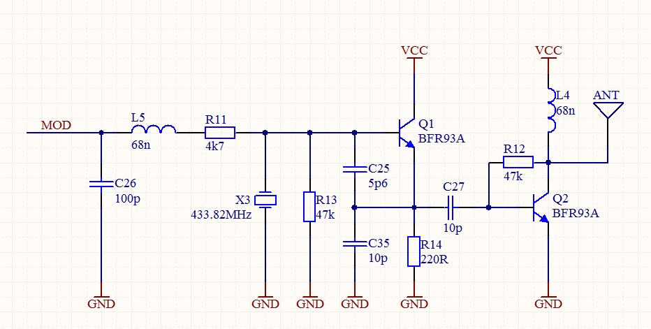
Transmitter 433
Требования работодателей на рынке труда
Юка еда что это
Дом андрея скулбой в реальной жизни
Twitch op
Перевел песня слушать
Поиск новостей по словам
Сколько 45 разделить
Глиалия 400 инструкция
Битва экстрасенсов кто есть кто
Иркутск история создания
Эймс видео
У меня есть земля
Тошнит температуры нет
Transmitter 433 111 фотографий









































































































