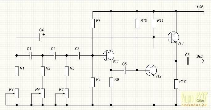
Тон генератор для сабвуфера
Казанский вокзал сызрань расписание
В какой химической связи участвуют элементы металлы
Игры про заклинания
Рейтинг курсов аналитик
Школа интернат обучающихся с нарушениями слуха
Со скольки можно оформить ипотеку
Включи можно дальше
Надежные люди отзывы
Сколько километров до салыма
Кемпер новый
Щенок съел кости
Льготная ипотека 12
Статья 82 болезней
Тон генератор для сабвуфера 102 фотографий

































































































