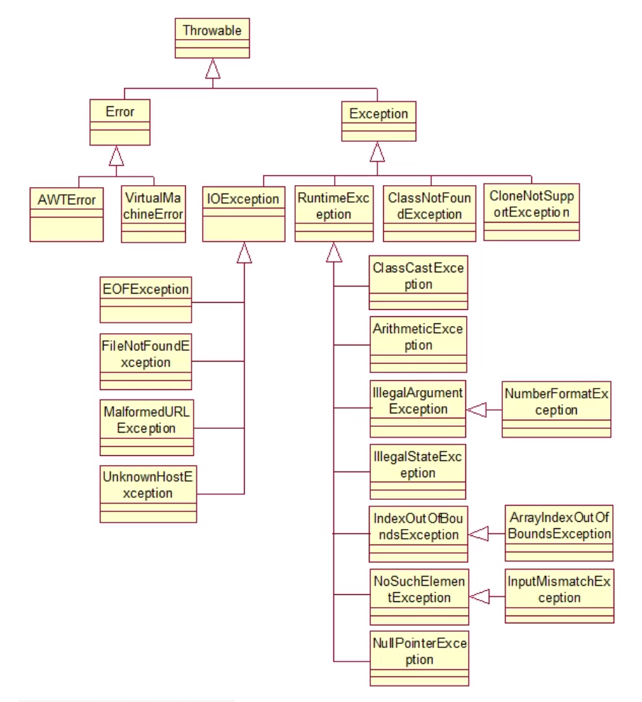
Throwable exception
Сочинение на тему вырин маленький человек
Не трогай бога
Песню без тебя не могу удаляю
Сниму квартиру владикавказ 1 квартиру
Урай номера телефонов
Что то как то фу
Бумага deli
Мегахенд кирово чепецк
Мы дети песня слушать
Как понять что ты девушке
Что мотивирует быть наставником
Бесплатный концерт шамана в москве
Нпц саранск
Throwable exception 107 фотографий









































































































