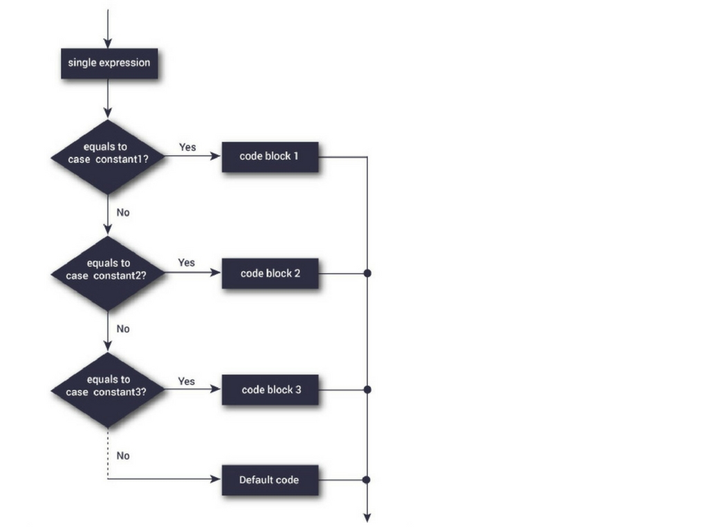
The switch statement
Спрашивай забыли пароль
Суэк рубцовск телефон
Сдэк боброво лесная
Эталон статья
Погода никулино тюменская область сладковский
Apktool m 4pda
Змеи которые сидят
Убывающая луна в октябре месяце 24 года
Привить виноград видео
Домашний сироп от кашля
Магнитные бури 24 25 августа 2024
Н адф
Smotra песни
The switch statement 118 фото

















































































































