The Three OOP Principles
XIX
All object-oriented programming languages provide mechanisms that help you implement the object-oriented model. They are encapsulation, inheritance, and polymorphism. Let’s take a look at these concepts now.
Encapsulation
Encapsulation is the mechanism that binds together code and the data it manipulates, and keeps both safe from outside interference and misuse. One way to think about encapsulation is as a protective wrapper that prevents the code and data from being arbitrarily accessed by other code defined outside the wrapper. Access to the code and data inside the wrapper is tightly controlled through a well-defined interface. To relate this to the real world, consider the automatic transmission on an automobile. It encapsulates hundreds of bits of information about your engine, such as how much you are accelerating, the pitch of the surface you are on, and the position of the shift lever. You, as the user, have only one method of affecting this complex encapsulation: by moving the gear-shift lever. You can’t affect the transmission by using the turn signal or windshield wipers, for example. Thus, the gear-shift lever is a well-defined (indeed, unique) interface to the transmission. Further, what occurs inside the transmission does not affect objects outside the transmission. For example, shifting gears does not turn on the headlights! Because an automatic transmission is encapsulated, dozens of car manufacturers can implement one in any way they please. However, from the driver’s point of view, they all work the same. This same idea can be applied to programming. The power of encapsulated code is that everyone knows how to access it and thus can use it regardless of the implementation details—and without fear of unexpected side effects.
In Java, the basis of encapsulation is the class. Although the class will be examined in great detail later in this book, the following brief discussion will be helpful now. A class defines the structure and behavior (data and code) that will be shared by a set of objects. Each object of a given class contains the structure and behavior defined by the class, as if it were stamped out by a mold in the shape of the class. For this reason, objects are sometimes referred to as instances of a class. Thus, a class is a logical construct; an object has physical reality.
When you create a class, you will specify the code and data that constitute that class. Collectively, these elements are called members of the class. Specifically, the data defined by the class are referred to as member variables or instance variables. The code that operates on that data is referred to as member methods or just methods. (If you are familiar with C/C++, it may help to know that what a Java programmer calls a method, a C/C++ programmer calls a function.) In properly written Java programs, the methods define how the member variables can be used. This means that the behavior and interface of a class are defined by the methods that operate on its instance data.
Since the purpose of a class is to encapsulate complexity, there are mechanisms for hiding the complexity of the implementation inside the class. Each method or variable in a class may be marked private or public. The public interface of a class represents everything that external users of the class need to know, or may know. The private methods and data can only be accessed by code that is a member of the class. Therefore, any other code that is not a member of the class cannot access a private method or variable. Since the private members of a class may only be accessed by other parts of your program through the class’ public methods, you can ensure that no improper actions take place. Of course, this means that the public interface should be carefully designed not to expose too much of the inner workings of a class.
Inheritance
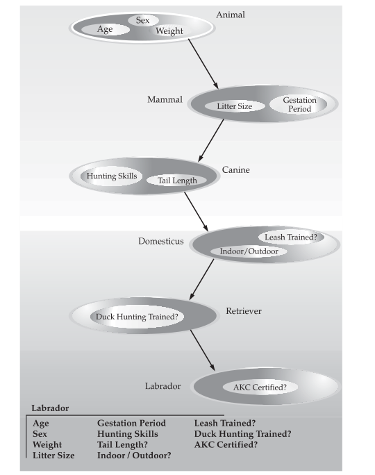
Inheritance is the process by which one object acquires the properties of another object. This is important because it supports the concept of hierarchical classification. As mentioned earlier, most knowledge is made manageable by hierarchical (that is, top-down) classifications. For example, a Golden Retriever is part of the classification dog, which in turn is part of the mammal class, which is under the larger class animal. Without the use of hierarchies, each object would need to define all of its characteristics explicitly. However, by use of inheritance, an object need only define those qualities that make it unique within its class. It can inherit its general attributes from its parent. Thus, it is the inheritance mechanism that makes it possible for one object to be a specific instance of a more general case. Let’s take a closer look at this process.
Most people naturally view the world as made up of objects that are related to each other in a hierarchical way, such as animals, mammals, and dogs. If you wanted to describe animals in an abstract way, you would say they have some attributes, such as size, intelligence, and type of skeletal system. Animals also have certain behavioral aspects; they eat, breathe, and sleep. This description of attributes and behavior is the class definition for animals.
If you wanted to describe a more specific class of animals, such as mammals, they would have more specific attributes, such as type of teeth, and mammary glands. This is known as a subclass of animals, where animals are referred to as mammals’ superclass.
Since mammals are simply more precisely specified animals, they inherit all of the attributes from animals. A deeply inherited subclass inherits all of the attributes from each of its ancestors in the class hierarchy.

Inheritance interacts with encapsulation as well. If a given class encapsulates some attributes, then any subclass will have the same attributes plus any that it adds as part of its specialization (see Figure 2-2). This is a key concept that lets object-oriented programs grow in complexity linearly rather than geometrically. A new subclass inherits all of the attributes of all of its ancestors. It does not have unpredictable interactions with the majority of the rest of the code in the system.
Polymorphism
Polymorphism (from Greek, meaning “many forms”) is a feature that allows one interface to be used for a general class of actions. The specific action is determined by the exact nature

of the situation. Consider a stack (which is a last-in, first-out list). You might have a program that requires three types of stacks. One stack is used for integer values, one for floating-point values, and one for characters. The algorithm that implements each stack is the same, even though the data being stored differs. In a non–object-oriented language, you would be required to create three different sets of stack routines, with each set using different names. However, because of polymorphism, in Java you can specify a general set of stack routines that all share the same names.
More generally, the concept of polymorphism is often expressed by the phrase “one interface, multiple methods.” This means that it is possible to design a generic interface to a group of related activities. This helps reduce complexity by allowing the same interface to be used to specify a general class of action. It is the compiler’s job to select the specific action (that is, method) as it applies to each situation. You, the programmer, do not need to make this selection manually. You need only remember and utilize the general interface.
Extending the dog analogy, a dog’s sense of smell is polymorphic. If the dog smells a cat, it will bark and run after it. If the dog smells its food, it will salivate and run to its bowl. The same sense of smell is at work in both situations. The difference is what is being smelled, that is, the type of data being operated upon by the dog’s nose! This same general concept can be implemented in Java as it applies to methods within a Java program.